TokenInsight:Tezos 生态研究报告
Summary:
目前 Tezos 网络上有 100 余个去中心化应用,主要聚焦于 DeFi、NFT 赛道,其中 NFT 交易平台的交易量以及用户量表现较好。
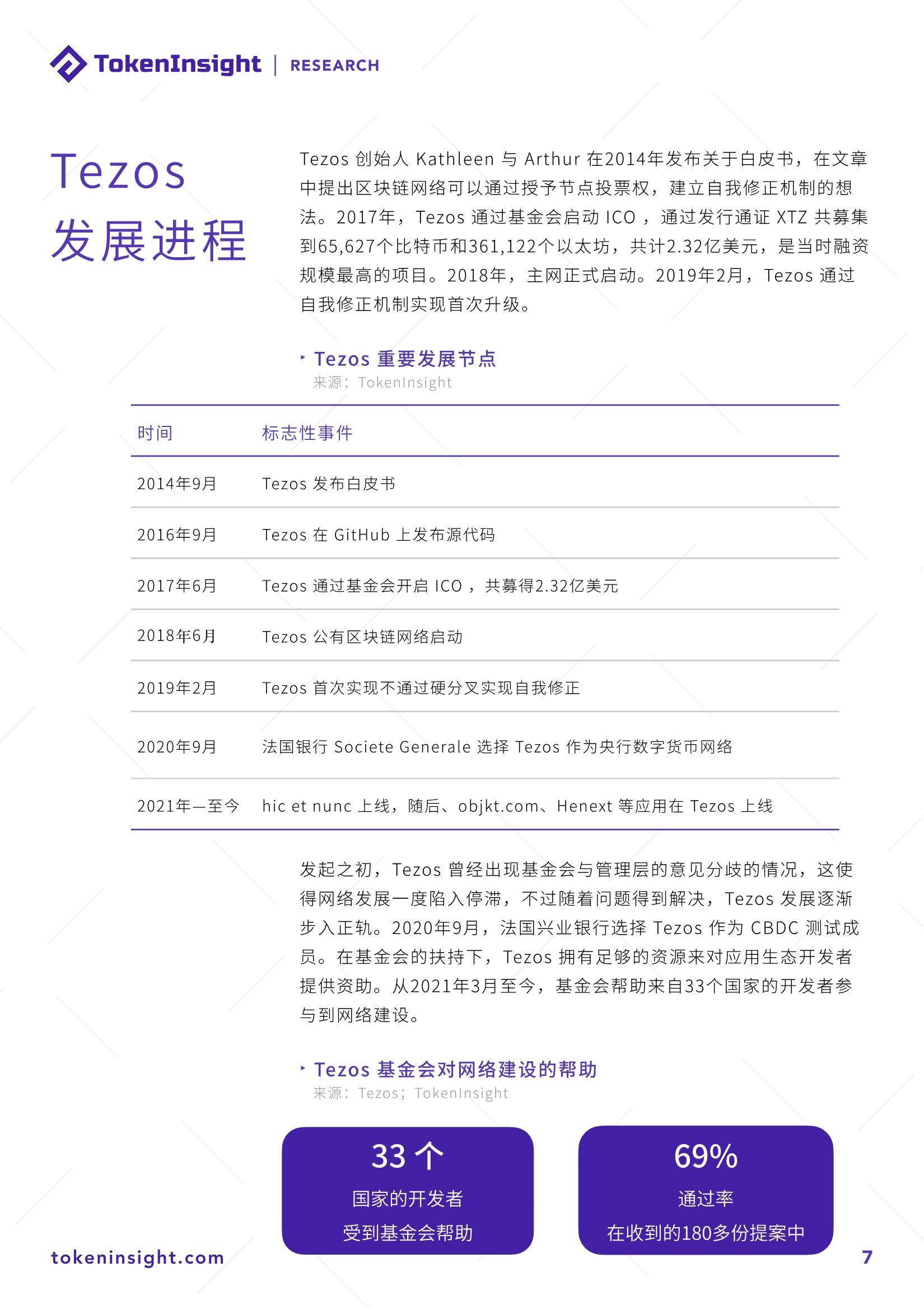
Tezos 是一个去中心化的公有链,该网络在2018年10月开始运行。根据白皮书中所说,Tezos 采用 LPoS(Liquid Proof-of-Stake)机制来维护网络运行,具备自我修正机制,开发者通过 Michelson 语言开发应用程序。
- Tezos 自2018年开始运营,采用 LPoS(Liquid Proof-of-Stake)机制来维护网络运行。持有超过 8,000 tez 的节点可以作为“Baker”维护网络运行并获取通证奖励,Tezos 在全球拥有400多个 Baker,其中包括:Coinbase、Binance 、Kraken 等;
- Tezos 具备“自我修正机制”,通过链上投票的方式实现网络升级。截至目前,Tezos 进行的7次网络升级,没有出现风险性事件,升级的成功在一定程度上证明了该机制的可行性。第八轮升级“HangZhou”的提案已经提交,目前处于社区审核阶段;
- 在 Tezos 主网启动时,tez (XTZ) 初始供应量为7.63亿枚,以每年5%速度增发,截至2021年12月21日,XTZ 流通量为798,232,721 tez;
- Tezos 基金会、TZ APAC 以及 Nomadic Labs、TriliTech、Blokhaus 等生态合作伙伴共同促进 Tezos 生态发展,Tezos 以及生态中项目也在各领域不断达成合作;
- Tezos 网络上有 100 余个去中心化应用,主要聚焦于 DeFi、NFT 赛道。NFT 交易平台的交易量以及用户量表现较好,在目前火热的 GameFi、DeFi 2.0 等应用领域中,Tezos 尚处于探索阶段;
- 2021年下半年以来,Tezos 的 NFT 赛道表现值得关注,例如 hic et nunc、objkt.com 等应用在成交量、用户数量在过去3个月都保持着不错的增长趋势。与此同时,Tezos 在与格莱美、红牛车队、迈凯轮车队建立合作关系,丰富网络中的 NFT 生态;
- Tezos 在公有链网络的链上资产规模排名33位,从数据对比来看,Tezos 无论是从锁仓量还是从协议数量,相比于排名靠前的公链仍有较大发展空间。














点击下载 TokenInsight APP















