授权和证书代币 ACT:在受监管金融服务业的应用设计
作者:PlatON CTO ,James QU
中心化和去中心化治理在历史的轮回中相互更迭,具体取决于当时哪种治理更有效、更重要。在石器时代的部落,人们需要紧密合作来对抗危险的野生动物和自然灾害。现在,一个人就可以像百年前的国王一样,在家中享受高品质的音乐和美酒佳酿。我们生活在一个适合去中心化的时代,人们拥有更多自由,而且更多是以个人的身份做出贡献,以团体成员、企业员工的身份做出的贡献相对较少。
综上所述,当某些领域的法律环境或社会共识机制尚未成熟时,我们仍需要中心化模式作为转型的缓冲。传统金融就是其中之一,由于投资者保护、税收和治理目的受到高度监管,传统金融为政府创造了巨额利润。
ACT(Authorization and Certificate,授权和证书代币)基于NFT,是灵魂绑定代币(Soul Bound Token)和半同质化代币(Semi fungible Token)的混合体,专为公链上受监管的金融服务而设计。
此ACT框架专为数据流动控制而设计,我们认为交易等金融服务是一种简化的数据流动,这就是我们选择金融服务行业的原因。
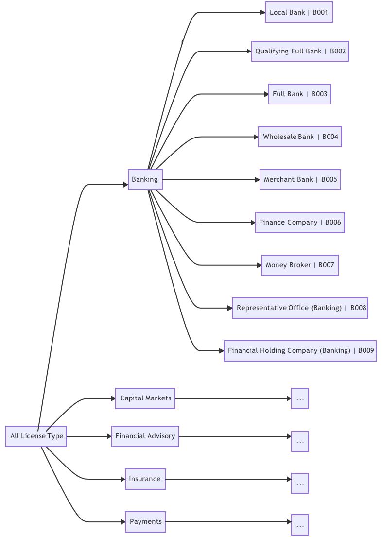
借用新加坡金融管理局的金融服务许可证结构,举例如下。
基本许可证元素
附录A中针对不同的金融服务类别定义了不同的基本元素。例如,有五个类别,涵盖银行业、资本市场、财务咨询、保险和支付。在银行业服务类别中,我们定义了九个基本元素(类型或状态):从B001到B009,从本地银行到金融控股公司(银行业)。关系如下图所示:

上述每一个基本许可证元素,都应该有一个明确的服务范围定义,尤其是我们在将传统服务引入PlatON等公链上时将使用的代币相关金融服务。
例如,B001当地银行可能允许铸造锚定法币的稳定币,而B007货币经纪人可能不允许铸造稳定币,只能通过兑换服务进行交易。
再比如KYC、AML、CFT程序,上述所有金融机构在上线任何客户之前都必须离线遵守标准监管程序,只有通过程序审核后,才会将监管机构发行的灵魂绑定代币 (SBT) 转移到那些合格的机构钱包。我们称之为强制性SBT。
基本许可证元素的分组——基于SBT的许可证模型
试想一下,如何从政府机构处获得认证机构的许可证。首先,验证强制性SBT,例如所有强制性标准的资格。一旦确认,根据申请和评估,将会铸造一个或多个许可证SBT到目标机构的钱包。这些金融服务SBT可以定义为一组基本许可证元素。如果许可证有时间限制(在特定时间后到期),或任何其他动态变化的权限,半同质化代币也可以算作SBT。
正如我在上一篇文章中解释的那样,对于金融许可证SBT,政府机构(SBT的铸造者)应该拥有完全控制权。
- <issuer, other, IC> : Issuer mints SBTs to others, issuer has complete control
典型的许可证可能如下所示,作为一个SBT或多个SBT授予一组基本许可证元素。

这里的控制是指铸造、销毁和修改,例如延长有效期等操作。请在此处考虑使用所有者限制扩展有效期方法的扩展型SBT协议。示例如下(有待在实现过程中完善):

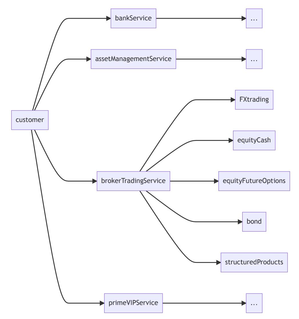
拥有许可证SBT的机构可以构建客户服务SBT结构
机构可能会将类似的结构集结起来。他们可以在其中发布不同类型的SBT,以指出:
1.客户通过的KYC认证
2.金融服务概况
3.风险分析等级
4.其他信息
同样,那些与客户服务相关的SBT具有一组完全不同的基本服务元素,这些元素应与授予的许可证一致。以经纪商交易服务为例,以下是详细说明。

两年多过去了,但上述流程还未完全实现。希望有社区开发团队加入讨论和实施。此外,也期待看到更好的可行设计。
1.银行业

2.资本市场


3.财务咨询

4.保险

5.支付

附录B:金融服务基本元素
- 银行服务,基于《新加坡金融管理局银行法案》 (BA1970)
2.https://www.mas.gov.sg/regulation/capital-markets















