A quick overview of how to obtain TraitSniper social game NFT airdrops
Author: TraitSniper
The Blur airdrop has sparked a competition for dominance in the NFT trading market, and airdrops have become the hottest keyword.
Recently, I want to share a reliable zero-cost project with everyone, which is a social game launched by TraitSniper. A large-scale NFT airdrop will begin with a snapshot on March 10, 18:00 Beijing time, and there are also expectations for token issuance.
As an early and very useful NFT tool, TraitSniper has over 100,000 plugin users and 2 million monthly active users, supporting NFT trading worth 100,000 ETH. This time, it targets the gaming and social sectors, innovatively combining the two, breaking through the bottleneck of tool development, and also giving back to existing users.
The main paths for Social to Earn are divided into two: 1) project parties pay to customize exclusive social promotion activities; 2) users can mint and nurture NFTs for free through social actions (promotional activities customized by cooperative project parties), and the resources generated by NFTs can be exchanged for tokens. The logic is simple but cleverly utilizes the existing user base, directly addressing the pain points of many project parties in acquiring users. The model is feasible, making it worth our attention.

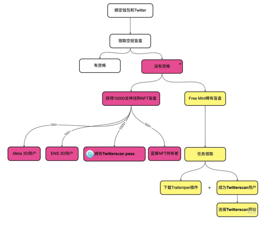
We all know the wealth effect generated by the previous Blur airdrop. Given TraitSniper's existing user base and market influence, it is also highly anticipated. This time, there will be a total of 110,000 blind boxes, all available for free minting. It is divided into two phases, with the first phase being 10,000 Mythical Dog NFTs airdropped, and the second phase being 100,000 other rare animal NFTs available for free minting. The second phase will start immediately after the first phase snapshot ends, with the distinction that Mythical Dog NFTs have no lifecycle.
TwitterScan, being the first cooperative project, allows TwitterScan Pass holders to receive at least 5,000 Mythical Dog NFT blind boxes. The rare NFTs, in addition to being allocated to Trait Sniper Pass holders, will have the remaining 96,667 available on a first-come, first-served basis for users who complete tasks.

In terms of life setting and quantity, the Mythical Dog NFTs are undoubtedly the most valuable core assets. Coupled with the logic that NFTs can generate tokens, holding a Mythical Dog NFT will continuously yield tokens. From the perspective of probability and cost-effectiveness, it might be better to choose the TwitterScan Pass, as holding it gives at least a 50% chance of obtaining TraitSniper's core NFT assets. As of the time of writing, the floor price for TwitterScan Pass is 0.15 ETH, with only 5% available for sale, indicating a very tight supply. If you want to buy, you should act quickly.

The token model is very Web3-oriented with a fair launch, 100% generated from in-game activities, with no pre-sale and no selling pressure from VCs. The unlocking mechanism is also innovative, relying on project revenue for unlocking, meaning the more active users are in social behaviors, the stronger the willingness of cooperative project parties to pay, leading to more revenue and faster token unlocking. This aligns well with the concept of community-driven and shared ecological benefits.

Another important point is that all project revenues go into the treasury. Although the use of the treasury has not yet been announced, based on consensus within the community, it is highly likely to continue benefiting the ecosystem. So how will the ecosystem be rewarded? Generally, it involves providing a safety net for NFTs and tokens, and tokens can only be generated from NFTs. At this point, everyone should understand that NFTs are the core assets and the only way to obtain tokens, and they may also have dividend rights.
From the roadmap, the plan is to first lock the revenue into the treasury, then exchange for TSG, and finally list it. The overall route is relatively clear and transparent, but the timing is still uncertain and likely depends on the project's development.

Regardless, this opportunity to obtain NFTs + tokens + future dividend rights for free should not be missed. In this airdrop, the Mythical Dog NFTs represent a continuous expectation of token earnings and potential dividends, while the rare NFTs represent token earnings and potential dividends within a limited time frame. The Mythical Dog NFTs appear to be the core assets at this point, and from this perspective, the biggest beneficiaries of this airdrop are undoubtedly the TwitterScan Pass holders.
Stay tuned for the next zero-cost tutorial.
Project-related links:
TraitSniperGame (Free Mint official website)













