DeFi 위험 관리 도구 Gauntlet 자세히 설명: 위험 매개변수를 통해 DeFi 위험을 줄이고 자본 효율성을 높이는 방법?
저자: 북진, 차관
금융은 끊임없이 위험과 거래하고 있습니다. 신용 위험, 유동성 위험, 포트폴리오 위험, 거래 위험…
전통 금융 시장에서는 이러한 위험이 수많은 대기관의 뒤에 숨겨져 있으며, 대기관의 수백 명의 전문 팀이 이를 관리하여 각 기관의 위험을 잘 해결(또는 전가)할 수 있습니다. 그러나 이는 시스템적인 금융 위기로 쌓일 수 있으며, 결국 모든 사람이 그 대가를 치르게 됩니다(더 정확히 말하면 인수하게 됩니다).
탈중앙화 금융은 금융 기관이 없으며, 전체 DeFi 시장은 수많은 개방된 프로토콜로 구성되어 있기 때문에, 불안정성과 불확실성은 이러한 프로토콜이나 프로토콜의 트레이더에게 분산되어 있습니다. 그들은 점점 복잡해지는 시장과 해커에 대응하기 위해 금융 위험 관리 도구가 필요합니다.
하지만 DeFi 시장의 특수성은 그것이 암호화폐의 논리로 다양한 금융 상품을 재구성했기 때문에, 전통 금융 시장의 위험 관리 도구를 직접 적용할 수 없으며, 금융과 DeFi를 충분히 이해하는 사람이 새로운 프레임워크를 설계해야만 프로토콜이나 트레이더가 더 나은 결정을 내릴 수 있습니다.
최근 DeFi 위험 시뮬레이션 플랫폼 Gauntlet은 10억 달러의 평가로 2380만 달러를 투자받았습니다. 이는 이 분야에서 몇 안 되는 공식 참가자이기 때문입니다.
위험을 매개변수화하기
먼저 강조할 점은 금융 위험 관리는 위험을 피하는 방법이 아니라는 것입니다. ------ 그것은 보험입니다.
금융에서 위험의 다른 면은 자본 효율성입니다. 즉, 금융 위험 관리란 투자자가 위험을 통제할 수 있는 전제 하에 수익을 극대화하는 것입니다.
예를 들어, Gauntlet은 Balancer의 LP 수익을 두 배로 늘릴 수 있고, SushiSwap의 유동성 채굴 효율성을 5배 향상시킬 수 있으며, Aave는 시장 폭락으로 인한 청산 나선에서 벗어날 수 있고, Compound는 더 많은 자산을 대출할 수 있습니다…
그리고 이 모든 것은 위험이 증가하지 않는 기초 위에 세워져 있습니다.
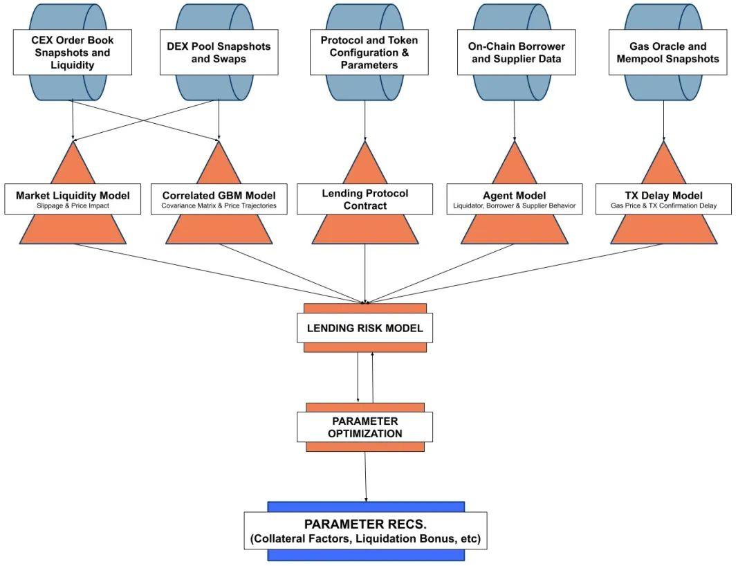
기본 원리는 DeFi 프로토콜의 위험을 매개변수화한 다음, 이러한 핵심 매개변수를 Gauntlet의 위험 평가 프레임워크에 넣어 직관적으로 모니터링하고 동적으로 위험을 측정하는 것입니다.
각 프로토콜은 특정 위험 평가 프레임워크에 해당하며, 이는 연구 팀이 금융 모델링을 하고 데이터 시뮬레이션에 따라 이러한 매개변수를 조정하고 최적화해야 합니다.
DeFi 프로토콜의 위험을 매개변수화하기 위해서는 다음과 같은 과정을 거쳐야 합니다:
해당 프로토콜의 핵심 데이터를 수집합니다. ------ 예를 들어 시장 데이터, 대출자 데이터 및 핵심 유동성 데이터 등.
일반적인 위험 매개변수(예: 담보 비율, 청산 임계값, 청산 보너스, 준비금 비율 등)에 따라 위의 데이터에서 나타나는 위험과 자본 효율성을 계산합니다.
다양한 상황에서의 핵심 데이터를 시뮬레이션하여 위험과 자본 효율성을 극대화하는 목표 함수와 관련 매개변수를 결정합니다.
데이터 과학자가 매개변수를 수동으로 최적화하여 시스템이 터무니없는 제안을 하지 않도록 합니다.
위의 과정을 마치면 이 DeFi 프로토콜이 다양한 상황에서 시장에서 어떻게 작동하는지 명확히 알 수 있으며, 따라서 어떤 행동을 취하는 것이 가장 합리적인지 알 수 있습니다. ------ 최대한 이익을 얻거나 붕괴를 피하는 것이든 간에.
물론 위의 전체 과정이 시작되기 전에 Gauntlet 팀은 이 DeFi 프로토콜에 대해 충분히 깊이 이해해야 합니다. 이후에 더 자세한 소개가 있을 것입니다.

현재 Gauntlet이 위험 관리 서비스를 제공하는 DeFi 프로토콜에는 Aave, Compound, BenQi, Acala, Parallel, Synthetix 및 SushiSwap 등이 있습니다.
SushiSwap: 유동성은 줄어들지 않았지만 유동성 인센티브 효과가 5배 강화됨
Compound가 처음 추진한 유동성 인센티브는 DeFi 여름을 직접 열었습니다. 수많은 사람들이 추가 COMP 인센티브를 얻기 위해 몰려들었고, 왼손으로 빌리고 오른손으로 다시 빌리는 방식으로 반복했습니다.
현재의 DeFi 프로토콜 초기 창업 팀은 당시의 유동성이 정말 저렴했음을 감탄할 수밖에 없습니다. 왜냐하면 유동성 인센티브는 거의 모든 DeFi 프로토콜의 무거운 부담이 되었기 때문입니다.
유동성 인센티브가 충분히 높으면 사용자 수와 TVL을 빠르게 증가시킬 수 있으며, 유동성 인센티브를 중단하거나 줄이면 이러한 것들이 함께 사라집니다.
우리는 지난 2년 동안 유동성 인센티브로 인해 발생한 수많은 덧없는 DeFi 프로토콜이 유동성 인센티브로 인해 생겨났다가 유동성 인센티브로 인해 사라지는 것을 보았습니다.
사실 프로젝트 측에서는 유동성 인센티브를 할 것인지 말 것인지 선택하는 과정에서 또 다른 선택이 있습니다. ------ 정밀 인센티브입니다.
우리는 Gauntlet이 SushiSwap에 제공하는 위험 관리 서비스를 통해 이를 직관적으로 이해할 수 있습니다.
SushiSwap은 2021년 5월에 유동성 인센티브 프로그램 Onsen의 두 번째 라운드를 시작했으며, 목표는 유동성을 비주류 자금 풀로 유도하는 것입니다.
단순하고 직관적인 보상은 점점 비효율적이 되었고, 장기적인 유동성과 거래량으로 전환하기가 매우 어려워졌습니다. 그래서 SushiSwap 팀은 최적의 인센티브 금액이 얼마인지, 어떤 자금 풀이 가장 보상을 받을 가치가 있는지를 알아야 했습니다.
Gauntlet은 모델링을 통해 인센티브 최적화 솔루션을 제시했습니다.
먼저 앞서 언급한 프로세스에 따라 전체 DeFi 분야의 유동성 인센티브 기준선을 계산했습니다. 만약 보상이 이 기준선보다 낮으면 유동성이 들어오지 않거나, 심지어 기존 유동성이 유출될 것입니다.
그런 다음 각 유동성 풀의 역사적 데이터를 기반으로 "인센티브 변화가 유동성 풀의 자본 유입/유출에 미치는 영향"을 통계 모델링하여, 어떤 유동성 풀이 LP가 유동성 인센티브에 무관심한지, 어떤 유동성 풀이 가장 강한 반응을 보이는지를 명확히 파악하여 인센티브의 영향을 최대한 높일 수 있습니다.
간단히 말해 ------ 사람에 따라 요리를 다르게 해야 합니다.
예를 들어 Gauntlet은 SushiSwap의 YFI-ETH 풀의 LP가 주로 저축에 의해 움직이며, 유동성 인센티브에 사실상 무관심하다는 것을 발견했습니다. 그래서 SushiSwap은 3개월 내에 이 풀의 인센티브를 75% 줄였지만, 유동성은 눈에 띄게 줄어들지 않고 오히려 지속적으로 증가했습니다…
당시 Sushi의 가격으로 계산하면, SushiSwap은 약 2240만 달러를 절약한 셈이며, 절약된 Sushi는 RGT-ETH 풀과 같은 민감한 풀에 배분될 것입니다.
최종 결과는 SushiSwap의 인센티브 토큰 양은 증가하지 않았지만, 일일 거래량은 3억 달러 증가했습니다. 인센티브로 하나의 Sushi 토큰을 제공하면 1만 달러가 유입되었고, 이전에는 2000달러의 유동성만 유입되었기 때문입니다. 즉, 인센티브 효과가 5배 강화된 것입니다.
Compound: 위험은 변하지 않지만 더 많은 돈을 대출할 수 있음
전통 금융과 비교할 때, 탈중앙화 대출 플랫폼 Compound는 극단적으로 간소화된 플랫폼입니다. 대출자와 차입자 모두 1분 안에 거래를 완료할 수 있습니다.
유일한 위험은 담보 자산의 가격이 폭락하여 자동 청산이 발생하는 것입니다.
전통적인 회피 방법은 더 많은 담보를 제공하는 것입니다(예: 100달러의 부채에 대해 500달러의 담보를 제공) 또는 더 적은 자산을 빌리는 것입니다(예: 100달러의 담보로 30달러만 빌림). 그러나 이렇게 하면 자본 효율성이 낮아집니다.
Gauntlet은 해결책을 제시했습니다. 먼저 청산을 유발하는 몇 가지 주요 요소를 찾아냈습니다: 사용자 행동, 담보 변동성, 상대 담보 유동성, 프로토콜 매개변수, 스마트 계약 위험. 앞의 네 가지 요소가 청산 가능성을 결정하며, 스마트 계약 위험은 고려하지 않습니다.
그런 다음 Compound에서 다양한 담보의 역사적 유동성과 변동성 데이터를 분석하여 가격이 불안정하지만 자주 사용되는 담보를 찾아내고, Gas 비용, 청산인 주소 수, 플랫폼 준비금 등의 상황을 결합하여 모델링하여 실시간으로 가능한 위험을 감지합니다.
일반 사용자에게는 이렇게 하면 위험을 통제할 수 있는 상황에서 유연하게 대출할 수 있습니다.
더욱 중요한 것은 대출 플랫폼이 더 이상 일률적으로 청산할 필요가 없다는 것입니다. 결국 때때로 시장의 극단적인 단기 변동이 실제로는 위험이 크지 않을 수 있기 때문입니다.
Gauntlet은 Compound에 이러한 서비스를 제공할 뿐만 아니라 Aave, Maker 등 플랫폼과도 협력하고 있습니다.
Gauntlet이 제공하는 서비스의 결과는 일부 담보 자산이 50% 이상 폭락하더라도 사용자가 어떤 중대한 파산을 경험하지 않는다는 것입니다.
결론
위의 두 사례는 단지 시작에 불과하며, Gauntlet은 많은 주요 DeFi 프로토콜에 이러한 맞춤형 위험 관리 서비스를 제공하고 있으며, 매우 깊이 있는 금융 모델링 연구를 포함하고 있습니다.
현재 단계의 Gauntlet은 주로 DeFi 프로토콜과 협력하여 제품 차원에서 위험 관리와 자본 효율성을 최적화하고 있습니다.
장기적으로 볼 때, 위험 관리 도구는 DeFi의 기본 설정이며, 각 프로토콜뿐만 아니라 각 트레이더에게도 필요합니다.
"우리 플랫폼은 다양한 예측 모델로 구성되어 있으며, 이러한 모델을 사용하여 다양한 DeFi 프로토콜의 위험 관리 및 인센티브 조치를 조정하고 개선합니다."
Gauntlet의 발전을 장기적으로 긍정적으로 보고 있으며, 이는 이미 이룬 성과뿐만 아니라 그들의 매개변수와 모델이 지속적으로 개선된다면 후발 주자에게는 높은 장벽이 될 것입니다.















