Vitalik 在以太坊上海峰會講了什麼?以太坊生態最新進展回顧
在由 Mask Network 主辦、中國生物多樣性保護與綠色發展基金會和通商中國協辦、以太坊基金會贊助支持的以太坊上海 Web 3.0 開發者峰會(ETH Shanghai Summit)上,以太坊聯合創始人 Vitalik Buterin 發表了題為 "ETH \& 上海:互沪內外" 的主旨演講。
以下為演講全文。
今天,我想在以太坊上海峰會上說說最新以太坊協議的改變。我知道,許多人想了解以太坊在現有的 PoW(工作量證明)中合併 PoS(權益證明)的消息。以及除了以太坊生態和應用外,有哪些在其他方面的改善正在發生。
今天最主要的話題就是 "合併(Merge)","合併" 指的是從原來的 PoW 共識機制,轉向 PoS 共識機制。自以太坊項目開始以來,我們幾乎一直在致力於兩者的轉換。在 "合併" 上,我們已經花費了 7 年時間。到現在,所有的付出都逐漸有了收穫,我們已經在一周前,在以太坊測試網絡 Ropsten 上進行了 "合併"。預計 6 月 8 日,我們將會完成,如果測試網絡上一切順利的話,我們將會在這個夏天,在主網上進行 "合併"。這是我們接下來的主要行動,也是我們目前做過的最大行動,這將為之後任何鏈上應用的 "合併" 打下基礎。

如果不出意外的話, "合併" 應該會在 8 月份開始。不過,測試中當然可能會出現問題,主網上的 "合併" 也可能因此延期,說不定要到 9 - 10 月才能開始。但 "合併" 到來的時間已經很近了,我們該想想,在最終 "合併"後,會發生什麼呢?
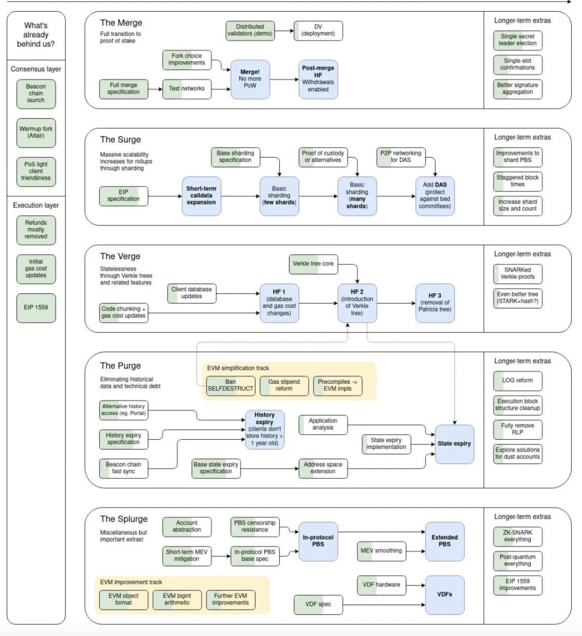
關於這點,我在 5 月份的時候就發表了一篇關於協議更新的論文進行說明。這些事情早就已經在以太坊的開發者中存在了,信標鏈和 PoS 已經在他們手中開發出了一年半了。信標鏈中其實已經有可能少量用戶了。EIP-1559 現在也已經運行了。接下來的幾年,還有很多新的改動會發生,為了方便大家理解我把它們分為五個部分來說,分別是 Merge、Surge、Verge、Purge 和 Splurge。

"合併(Merge)" 就是 PoW 切換成 PoS。而 Surge 是一種分片,以便通過 rollups 處理巨量的交易來增加可擴展性。為此,我們設計了 EIP-4844(Proto-danksharding)。我認為分片數據的能力採樣有很多不同的想法。比如 The verge ,可以切換 Verkle 樹,可以使以太坊節點更加高效地運行。這樣,即使你的電腦配置不高,你依然可以輕鬆成為一個驗證者,讓協議更加去中心化。這可以讓更多人更容易驗證成為以太坊鏈的一員。在 "合併" 的過程中,會有許多正向反饋。
比如說 Purge,它可以通過取消永久存儲所有的歷史區塊的信息,提升運行的效率。舉個例子,節點服務商不需要存儲區塊內所有的數據,他們只需要存儲近一年的數據,一些長期不被人訪問的數據就會被放在另一個存儲空間,節點就不用去存儲它們了。
以太坊協議的某些部分過於複雜,這使得創建以太坊節點變得更加困難,可以將它們從以太坊協議中刪除,然後可以通過包含了很多重要信息的 Splurge 來簡化。還有一個,關於虛擬機的更新,有一個具體解決方案,對我們來說這意味著我們將用更長的時間來討論我們的想法。
總之,接下來有很多改變會發生。我不認為每一項都必須發生,所以如果我們在經歷 "合併" 後沒有任何意外發生,以太坊也依然是一個很好的系統了。換句話說,我認為如果我們成功完成了 "合併",那以太坊將會是一個更加完美的系統。在我們進行完 "合併" 後的第一項重大的事情就是 EIP-4844。值得我們在近期保持關注的事情,就是分片對整個以太坊擴展性的提高。

最近,在分片路線圖的設計上發生了很多變化和簡化,我有了一些關於 Danksharding 的想法。那是去年年底時發布的,dankSharding 確實讓分片的路線圖變得更加簡單。在過去,64 個分片就有 64 個提議者,然而在實踐中,這會導致大量重複被確認,從而反過來導致市場中心化,但是在 danksharding 中,只有一個提議者選擇進入該槽的所有交易和所有數據。EIP-4844 引入的主要特徵是新的交易類型,我們稱之為攜帶 blob 的交易。
攜帶 blob 的事務類似於常規事務,不同之處在於它還攜帶一個稱為 blob 的額外數據。Blob 非常大(~125 kB),並且比類似數量的調用數據便宜得多。但是,EVM 執行無法訪問 blob 數據;EVM 只能查看對 blob 的承諾。因為驗證者和客戶端仍然需要下載完整的 blob 內容,所以 EIP-4844 中的數據帶寬目標為每個插槽 1 MB,而不是完整的 16 MB。然而,由於這些數據沒有與現有以太坊交易的 gas 使用量競爭,因此仍然有很大的可擴展性收益。
Arbitrum、Optimism、Stark Net、Polygon、Rollups 這些項目都可以從 EIP-4844 中獲得巨大進展。讓越來越多的開發者湧向他們,他們也變得愈加完善。
目前 EIP-4844 只是 Danksharding 的第一步,所有節點仍然需要下載所有數據,但它完成了 Danksharding 的大量工作。雖然無法處理 16M 數據,但依舊可以處理 1M 數據,這是很大的進步。我們為此完成大量的工作,接下來大約 6 到 9 個月內,很多工作將繼續進行。我認為 EIP-4844 必定是個非常重要的生態系統。我對它的進展充滿期待。
這就是分片方面的內容,接下來繼續講一下抽象賬戶(Account Abstraction)。賬戶抽象化目前只是我的一個想法,它可以讓每個用戶任意地為他們的錢包創建賬戶,這些賬戶背後有一套複雜的規則來作為保護。

舉個例子,你現在只有一個錢包一個私鑰,私鑰被盜後,那麼錢包資產也就清零了。那么如果你有一個具備三把私鑰的賬戶呢?如果一把私鑰被盜了,沒事,你還有兩把。如果又掉了一把呢,也沒啥,黑客們無法用這兩個私鑰做任何事。你依然可以用最後一把私鑰來緊急地修改其它賬戶。
這個例子可能講的還是麻煩了點,不過抽象賬戶實際比這個更加方便。它能夠提供很多功能,比如:多重簽名和社會恢復,讓你更加方便地恢復你被攻擊的賬戶;
更高效、更簡單的簽名算法,幫助你的賬戶抵禦黑客的攻擊,讓賬戶本身具有可升級性。為了實現這些,我們開發出了 ERC 4337 協議。ERC 4337 不是 EIP,它是 ERC,這意味著這不需要去提供技術的基本原理和技術規範。
實際上,現在已經可以使用 ERC 4337 來創建賬戶發送交易了,並且有一個開發人員社區已經在研究 ERC 4337。期待他們能更快地完善 ERC 4337,你們作為開發者和用戶也可以一起加入其中。
我們差不多該說說 Verkle Tree 了,Verkle Tree 的升級基本上可以讓你驗證以太坊區塊不需要任何硬盤空間。目前,如果你想驗證以太坊區塊,你必須擁有區塊完整的信息,大約是 40 - 50 GB大小;而且你必須按順序來驗證它。而 Verkle Tree 將使驗證一個單獨的區塊變得更容易,無需任何其他信息。
因此,這使得擁有一個無需硬盤空間即可驗證每個以太坊塊的客戶端變得更加方便。你也可以按任何順序驗證區塊, Verkle Tree 讓更多不同的用戶運行節點變得更快捷,這是對去中心化的安全所進行的一次改進。

MEV 解決方案。我認為 MEV 越來越被認為是一個像以太坊一樣需要處理的大問題。MEV 被允許,那麼意味著礦工或者 PoW 記錄者們可以重新排序、插入或審查正在產生的區塊內的交易,從以太坊的用戶身上來獲取利潤,因為他們對區塊有完全的自主權。解決 MEV 的挑戰在於,如何設計一個生態系統避免 PoS 變得中心化。
這裡有很多工作要做,我提出了一個叫做提案人/開發者分離的想法。任何想要了解更多關於這個的人,都可以看看這篇文章(https://notes.ethereum.org/@vbuterin/pbscensorshipresistance)。這是一個新的想法,PoS 中提到了這個長期方向。

這是另一個新的想法,有提議對 PoS 進行一些長期的修改。其中一個大的變化是單時隙終結,使區塊能在一個槽中完成交易,而不是像現在一樣在 64 個槽中完成。這能讓交易結果更快產生,同時讓協議更簡單且能抗 MEV 攻擊。雖然處於非常早期的試驗,有很多研究在進行當中。這是一件需時較長才能實現的事情,也許會在三到五年內看到結果。也是對以太坊的運行模式做出的很大改進,使以太坊變得簡單,有趣且值得關注。
我對以太坊生態的一個想法是,包括以太坊空間在內的加密空間今天太關注金融屬性的應用了。我認為金融屬性的應用很好,很重要,但是它們也有很大的風險。我認為當人們不斷去嘗試開發、優化金融應用的同時,也會帶來很大的風險。在近兩年內早期的一些 DeFi 想法其實是很棒的,比如說 MakerDAO,早期的穩定幣的想法都很棒。但我認為近期他們對想要改進 DeFi 協議的一些想法太過了,很難讓我感到青睞。
拿最近的 Luna 和 UST 舉例子,他們只是說,"噢,獲取穩定幣需要抵押品,讓我們創造出一種不需要抵押品的穩定幣。" 當然他們做到了,並且成功在牛市中運行了兩年,價格持續增長。但現在比特幣以太坊價格下降的情況下,Luna 就完全崩盤了,許多人損失了總計超過了百億美元。
我認為許多人對 DeFi 感興趣的原因最早來自於對傳統金融的不滿和傳統金融在 2008 年的系統崩盤。這展現出金融系統太急於追求高效而忽視了更好的彈性,以及在非常特殊的時期保持穩健。但不幸的是 DeFi 在那個方向上走得太遠了。我認為問題在於,就像金融領域的更多創新一樣,它只是創造了風險更高的東西。即使它們像我們的 Uniswap V2 和 Uniswap 3 一樣,它們的工作方式也只是稍微改進了一點。
但是好像 Uniswap V2 和 Uniswap V3 的區別並沒有那麼大,對吧?你知道 Uniswap V3 和 Uniswap V4 之間的差異嗎?我認為會更小,就像擁有更好的 DeFi 一樣,我認為這會有所改善。但它不會喜歡大規模改變到徹底改變世界。我認為人們之所以在加密領域,是因為他們真的想要改變世界,做出一番大事業。而且我只是不認為對金融應用程序有太多重大影響,我認為讓更多開發人員開始關注其他領域更有意義。我認為 DeFi 很好,我認為我們確實需要我們自己的 DeFi,除此之外,我們還需要更多的東西,比如區塊鏈非金融應用程序。
我感到興奮的應用之一是以太坊的登錄功能(Sign in with Ethereum)。基本上無論是 dApp 還是 App,你都可以用以太坊賬戶登錄。即使如果你去一個像 chat.blockscan.com 這樣的聊天網站,它是一個集中式的聊天應用程序。
但你依然可以使用以太坊賬戶登錄,這是越來越多的服務採用的東西,我們期待看到更多的服務使用以太坊作為一種登錄方式。我認為,與集中式登錄相比,以太坊登錄有很多優勢。首先,它沒有連接到任何中心化的身份,所以你會控制你的賬戶。你的賬戶不能因為一個公司想封就封掉它,這十分數據主權,你可以以這種方式擁有你的身份。
但它也有網格效應,它連接到了開放的生態系統,這意味著如果你用你的以太坊賬戶登錄,那麼你也在用你的 ENS 域名登錄。你可以驗證你是否擁有 Humanity profile(prove of human)、POAP、NFT,或驗證其他一切事物。所有這些人們正在以太坊上建立的應用,可以真正做到互相連接,我覺得這是一個十分激動人心的功能。
Soulbound tokens,這是一個我一直在談論的想法,它將會從今年啟動。這個想法,我們喜歡的不僅僅是那些不可以隨意轉移的通證。
這些通證在創造事務時有很大的價值,但這些價值並沒有辦法轉移,因為這些價值已經和你的身份所綁定。你擁有它,但你不能轉移,不能交易,不能出租。這是我們現在正在攻克的技術難題,我想到了一些我們能做的,也想到了一些通過通證盈利的方法。因此,Soulbound 令牌讓身份以及聲譽存在了意義,讓去中心化的治理有了更多可能。任何非金融性質的應用程序都可以從中獲益良多。
我們已經有了 DeFi,我認為我們也許可以看到 DeGov。Optimism 是一個我個人非常感興趣的項目,因為我認為它追求了一種我個人十分關注的理念 ------ 不再基於通證的治理。
像如今流行的 DAO,主要的治理方式是基於通證進行投票,如果你有十倍多的通證,你可以多投票十倍。關於這個話題,我寫了很多。我覺得目前的投票治理模型實際上有很多問題,也有很多局限性。因此,去用治理通證進行投票的時候他們在獲取收益的同時也承擔了很大的風險。如果我們處於這種非基於通證的、非轉移性公民治理和兩院治理這種模型下,我們將不得不相互交談並相互協商去做出重大的改變。這是一個長期的治理實驗,我認為隨著更多的治理實驗和 DAO 的誕生,會誕生相當大的機遇。我們可以看到很多各種各樣的 DAO,像 VitaDAO,正在做著長壽方面的研究,這些我認為應該都算是 "科學DAO" ------ 去中心化的科學。我們可以看到 DAO 在各個不同的領域不斷發展,在看到 DAO 的治理不斷往隱私保護發展時,我真的很開心。
我們已經有了像 TornadoCash 這樣的應用來保護資金的隱私性,但我認為保護隱私的非金融類應用程序更加有意思。
MACI 這是一個我們開發了兩年多的隱私保護投票系統,取得了許多進展。隱私保護聲譽系統,UniRep Social,實際上還有很多開發者們正在研究的,基於零知識證明的隱私保護應用程序,這些應用程序都有著不錯的進展。如果人們今天想要參與開發建造,那我認為在這些非金融屬性的應用程序,或者在可以結合金融和非金融屬性的應用程序類別裡建造會是一個很不錯的想法。
很多有趣的事情正在發生於以太坊協議中,譬如說以太坊的共識層有著很多令人興奮的改進。但談論以太坊的生態系統也很必要,我對以太坊生態系統的一個大的想法是------我認為幣圈,包括以太坊社區此時把太多注意力放在金融應用上,雖然金融應用也很重要。
以太坊的路線圖正在趨於穩定,對未來的方向也取得了越來越多的共識。如果你一直關注以太坊的發展,你會看到以太坊路線圖的變化越來越小。也許兩三年前,路線圖會發生很多變化。但在過去的一年裡,我認為我們看到的變化非常小。我認為現在的以太坊是在一個方向上不斷取得進展,這非常好。
我認為在未來,大部分工作都將是在更高的層數中進行,所以在以太坊的核心改進是非常重要的,但在應用領域、生態系統、底層或者是二層協議,以太坊地址登錄,隱私…… 這些會變得更重要。我認為未來我們應該看到更多好的應用,更加專注於非金融應用。我希望這能激發那些致力於這些想法的開發者。以太坊的生態系統很龐大,還有很多有趣的東西可以去了解並且研究。今天讓人們完成了不起事情的工具比以往任何時候都要多。我為未來人們可以創造的各種事情而感到激動!














