디지털 위안화의 이중 운영 구조는 어떤 점이 중요한가, 지갑 생태계는 어떻게 구축되는가
전 세계 중앙은행 디지털 통화의 경주에서, 중국의 중앙은행 디지털 통화(DC/EP)는 연구 진행 및 내부 테스트 점에서 두각을 나타내고 있습니다.
중국 인민은행의 전 총재인 저우샤오촨에 따르면, DC/EP는 이중 구조의 연구 및 시험 프로젝트 계획으로, 단순한 결제 제품이 아닙니다. DC/EP 프로젝트 계획에는 여러 가지 시도하고 홍보할 수 있는 결제 제품이 포함될 수 있으며, 이들 제품은 최종적으로 e-CNY, 즉 디지털 인민폐로 명명됩니다.
개념에 따르면, 디지털 인민폐는 인민은행이 발행한 디지털 형태의 법정 통화로, 지정된 운영 기관이 운영에 참여하고 대중에게 교환하며, 광의의 계좌 시스템을 기반으로 하여 은행 계좌의 느슨한 결합 기능을 지원하고, 지폐 및 동전과 동등하며, 가치 특성과 법적 지불성을 가지며, 통제 가능한 익명성을 지원합니다.
높은 건물이 평지에서 시작되듯, 디지털 인민폐는 공중에 떠 있는 것이 아니며, 그 구축은 엄격하고 정교한 하부 구조 없이는 불가능합니다. 디지털 인민폐의 고상한 개념을 뚫고, 어떤 하부 설계가 디지털 인민폐의 유통과 운영을 지탱하고 있을까요?
디지털 인민폐의 발행 및 유통: 이중 운영 구조
디지털 인민폐는 "중앙은행-상업은행/기타 운영 기관"의 이중 운영 시스템을 채택합니다: 첫 번째 층은 중앙은행이고, 두 번째 층은 상업은행, 통신 운영자 및 제3자 결제 네트워크 플랫폼 회사 등입니다.
중앙은행 부총재인 판이페이에 따르면, 중앙은행은 디지털 인민폐 시스템에서 중심적인 위치를 차지하며, 지정된 상업은행에 디지털 인민폐를 도매로 공급하고 전체 생애 주기 관리를 담당하며, 상업은행 등 기관은 사회 대중에게 디지털 인민폐 교환 및 유통 서비스를 제공합니다.
중국은행의 전 부총재이자 심천 해왕 그룹의 수석 경제학자인 왕융리의 이중 운영 시스템에 대한 요약에 따르면, 중앙은행은 자본과 기술 등에서 강력한 상업은행을 지정 운영 기관으로 선택하고, 고객 정보 인식 강도에 따라 다양한 종류의 디지털 인민폐 지갑을 개설하여 디지털 인민폐의 교환 및 환급 서비스를 제공합니다. 지정 운영 기관은 다른 상업은행 및 관련 기관과 협력하여 디지털 인민폐의 유통 서비스를 공동으로 제공합니다.
디지털 인민폐는 수납 및 지급에만 사용되며, 대출 발급에는 사용되지 않으므로 이자를 지급하지 않습니다. 중앙은행은 무료 디지털 인민폐 가치 이전 시스템과 금융 인프라를 구축하며, 발행 층에 교환 유통 서비스 비용을 부과하지 않고, 상업은행도 개인 고객에게 디지털 인민폐의 교환 및 환급 서비스 비용을 부과하지 않습니다. 현행 지폐 발행 관련 규정을 참고하여 지정 교환 운영 기관에 발행 비용을 배정하고, 합리적이고 효과적인 인센티브 메커니즘을 구축합니다.
왕융리는 심천에서의 디지털 인민폐 홍보가 이러한 이중 운영의 맥락을 드러낸다고 지적했습니다: 당첨자는 중앙은행이 통일한 "디지털 인민폐 APP"를 다운로드해야 하며, 선택된 은행(공상, 농업, 중국, 건설 중 하나)에서 "디지털 인민폐 지갑"을 개설해야 디지털 인민폐를 얻고 사용할 수 있습니다. 스마트폰은 디지털 지갑의 중요한 매개체가 되며, QR 코드 스캔 확인이 주요 결제 방식이 됩니다.
왕융리는 이로 인해 중앙은행이 "디지털 인민폐 APP"를 통해 디지털 인민폐 보유자의 이름, 신분증 번호, 전화번호 등의 정보를 얻고, 디지털 인민폐 플랫폼에서 각 보유자에 대한 참고 계좌를 설정하여 사회 전체에서 중앙은행의 "디지털 통화 단일 장부"를 형성하고, 디지털 인민폐의 교환 및 유통에 대한 전체 거래 정보를 완전히 파악하며, 필요한 모니터링 분석을 수행할 수 있다고 판단했습니다.
지정 운영 기관도 중앙은행 디지털 인민폐 APP를 다운로드하고 계좌를 개설해야 하며, 이를 통해 중앙은행이 디지털 인민폐의 청산 센터가 되어 운영 기관 간의 상호 연결성을 실현합니다. 디지털 인민폐의 모든 수납 및 지급 관련 정보는 동시에 중앙은행에 전송되어 중앙은행은 모든 거래 정보를 완전히 파악할 수 있으며, 디지털 인민폐 지갑 운영 기관은 본 기관 지갑과 관련된 정보만 알 수 있습니다. 만약 수납 및 지급 양측의 디지털 인민폐 지갑이 동일한 운영 기관에 속하지 않는다면, 각 운영 기관은 거래 양측의 모든 정보를 파악할 수 없으므로 디지털 인민폐의 "제한된 익명성"을 실현할 수 있습니다.
중앙은행의 중앙 집중 관리 책임
이중 운영 구조에서 디지털 인민폐는 중앙은행의 중앙 집중 관리를 강조하며, 동시에 강력한 상업은행을 신중하게 지정 운영자로 선택하여 사회 대중에게 디지털 인민폐 교환 서비스를 제공합니다.
판이페이는 디지털 인민폐 발행의 중앙 집중 관리 유지가 중요하다고 강조했습니다: 1. 법정 통화의 지위와 통화 발행권을 유지하고, 디지털 경제 시대의 통화 발행권이 이탈하는 것을 방지합니다; 2. 결제 시스템의 효율성을 높이고, 통화 정책 전파를 개선하며, 소매 결제 장벽과 시장 분할을 타파하는 데 유리합니다; 3. 금융 안정성을 유지합니다. 디지털 인민폐는 통제 가능한 익명 메커니즘을 채택하여 인민은행이 전체 정보를 파악하고, 빅데이터, 인공지능 등의 기술을 활용하여 거래 데이터와 자금 흐름을 분석하여 자금 세탁, 테러 자금 조달 및 탈세 등의 불법 범죄 행위를 방지하고 단속할 수 있습니다.
저우샤오촨은 첫 번째 층 구조의 주체로서 중앙은행이 각 주체의 적극성을 충분히 이끌어내기 위해 자신의 역할 설계를 통해 각 주체의 장점을 최대한 발휘할 수 있도록 해야 한다고 지적했습니다. 구체적인 책임은 다음과 같습니다: 첫째, 디지털 인민폐의 가치 안정성을 유지합니다; 둘째, 신뢰할 수 있는 결제 및 청산 등의 인프라를 구축합니다; 셋째, 중앙은행은 다양한 결제 제품 간의 상호 연결성을 촉진할 책임이 있습니다; 넷째, 중앙은행은 동적 진화 시스템에서 비상 및 대체 계획을 준비해야 합니다.
중국은행의 전 총재인 리리후이는 중앙은행이 기술의 중립성을 유지하는 것이 중요하며, 중앙은행의 중앙 집중 관리 모델을 유지하여 통화 정책 창구 메커니즘의 신뢰성과 통화 조절의 효율성을 보장해야 한다고 강조했습니다.
중앙은행의 중앙 집중 관리 지위를 유지하기 위해 판이페이는 다음과 같은 사항을 반드시 지켜야 한다고 지적했습니다: 첫째, 디지털 인민폐 한도를 통합 관리하고, 통일된 업무 표준, 기술 규범, 안전 표준 및 응용 표준을 수립합니다. 둘째, 디지털 인민폐 정보를 통합 관리하여 전체 거래 정보를 파악하고, 디지털 인민폐의 교환 및 유통을 기록하고 모니터링 분석하여 디지털 시대의 중앙은행 발행 제도를 개선합니다. 셋째, 디지털 인민폐 지갑을 통합 관리하여 디지털 인민폐의 통일된 인식 체계와 방지 기능을 유지하면서, 이중 운영의 원칙에 따라 중앙은행과 지정 운영 기관이 공동으로 지갑 생태 플랫폼을 개발하고 각자의 시각적 인식 및 특색 기능을 실현합니다. 넷째, 디지털 인민폐 발행 인프라를 통합 구축하여 운영 기관 간의 상호 연결성을 실현하고, 디지털 인민폐의 유통이 안정적이고 질서 있게 이루어지도록 보장합니다.
100% 전액 준비금 납부, 이자 지급 없음
이중 운영 시스템에서는 100% 전액 준비금을 납부해야 하며, 이자는 지급하지 않습니다.
"우리나라의 디지털 통화 발행 목표는 현금 M0의 대체입니다. 현재 상업은행에서 현금을 교환할 때, 상업은행은 디지털 통화의 초과 발행을 방지하기 위해 100% 준비금을 납부해야 하며, 이는 대중이 디지털 통화에 대한 신뢰를 높이고 디지털 통화 뒤에 있는 국가 신용을 반영하기 위한 것입니다." 중국 인민대학교 박사 후 연구원 하오이 말했습니다.
국승증권의 분석가 송가지는 100% 준비금을 사용하지 않는다는 것은 상업은행이 중앙은행 디지털 통화를 이용해 대출을 발급하거나 예금을 파생할 가능성이 있음을 의미하며, 이는 기존 금융 시스템을 혼란스럽게 할 수 있다고 지적했습니다.
이자를 지급하지 않는 것도 디지털 인민폐의 주요 위치가 M0와 관련이 있습니다.
판이페이는 사무엘슨이 《공공 지출의 순 이론》에서 공공 제품을 정의한 바에 따르면, 법정 통화는 공공 제품에 해당한다고 지적했습니다. 따라서 각 중앙은행은 현금 거래에 대해 수수료를 부과하지 않으며, 관련 설계, 생산, 운송, 저장, 회수 및 파기 비용은 정부가 부담합니다. 디지털 인민폐도 순수 공공 제품에 해당합니다. 인민은행은 디지털 인민폐에 대해 현금과 동일한 무료 정책을 시행합니다. 중앙은행은 무료 디지털 인민폐 가치 이전 시스템과 금융 인프라를 구축하며, 발행 층에 교환 유통 서비스 비용을 부과하지 않고, 상업은행도 개인 고객에게 디지털 인민폐의 교환 및 환급 서비스 비용을 부과하지 않습니다.
광의 계좌 시스템을 기반으로 한 느슨한 결합
현금과 비교할 때, 디지털 인민폐는 사용자에게 전혀 새로운 경험을 제공합니다: 상업은행에 계좌를 개설할 필요 없이 중앙은행 디지털 지갑 앱을 다운로드하고 등록을 완료하면 온라인 결제를 사용할 수 있습니다.
순양은 중앙은행 디지털 통화가 광의 계좌 시스템을 기반으로 하여, 중앙은행 디지털 통화가 전통적인 은행 계좌와 분리되어 가치 이전을 실현할 수 있으며, 거래 단계에서 계좌에 대한 의존도가 크게 낮아지는 느슨한 결합 계좌 시스템이라고 설명했습니다. 따라서 사용자와 기업에게는 일상적으로 디지털 인민폐를 소액 결제하는 경우, 상업은행이나 상업 기관에 가서 계좌를 개설할 필요가 없으며, 중앙은행 디지털 지갑 앱을 다운로드하고 등록을 완료하면 중앙은행 디지털 통화를 통해 송금할 수 있습니다.
순양은 또한 디지털 지갑에서 디지털 인민폐를 인출하거나 디지털 지갑에 충전하는 것 외에도, 사용자 간의 상호 송금은 계좌를 연결할 필요가 없다고 지적했습니다. 디지털 통화 지갑은 은행 계좌가 아닙니다.
"느슨한 결합의 장점은 접근성이 매우 높아 금융 포용에 유리하며, 농촌 및 외진 지역에서 큰 의미를 가집니다. 신원을 확인할 수 있는 합법적인 증명서 계좌만 있으면 디지털 통화 지갑을 수용할 수 있습니다." 순양이 말했습니다.
리리후이도 디지털 통화가 계좌의 느슨한 결합과 디지털 지갑을 채택하여 엔드 투 엔드 전송을 실현하고, 통제 가능한 익명 결제를 가능하게 한다고 지적했습니다. 외국인이 중국에 오면 디지털 지갑을 신청하여 결제의 편리함을 얻을 수 있습니다.
"단점은 여전히 자금 세탁 위험이 존재한다는 것입니다. 익명 계좌에 대해 한도를 관리하더라도, 디지털 시대에는 기술을 이용해 많은 익명 계좌를 통제하여 소액 거래를 통해 자금 세탁을 달성할 수 있습니다." 하오이가 말했습니다.
순양은 느슨한 결합이 안전성과 리스크 관리에 대한 요구를 제기한다고 생각하며, 사회 보장, 운전 면허증, 신분증, 학생증 등 다른 계좌 시스템은 금융 기관의 온라인 리스크 관리 능력을 갖추지 못할 수 있으므로, 중앙은행 디지털 통화 시스템이 KYC 및 리스크 관리 측면에서 많은 기술을 배치하여 안전성을 확보해야 한다고 강조했습니다.
송가지는 이상적인 "느슨한 결합"은 소액 결제가 은행 계좌와 연결되지 않아야 한다고 생각하지만(대액 결제는 필요함), 이 상황은 실현하기 어려울 것으로 예상되며, 이유는 서로 다른 은행이 관련되면 사용자 신원을 표시해야 하므로 혼란이 발생하지 않도록 해야 하며, 이 표시가 바로 "계좌"의 개념이기 때문이라고 지적했습니다.
디지털 인민폐 생태계
중앙은행 디지털 통화 연구소 소장 무창춘은 이전에 "디지털 인민폐 생태계를 구축하기 위해서는 지정 운영 기관과 다른 상업은행 및 기타 상업 기관 간의 협력 모델을 탐색해야 한다"고 말했습니다.
판이페이는 디지털 인민폐가 광범위하게 접근 가능하도록 하고 기존 금융 시장에 큰 충격을 주지 않도록 하기 위해 다른 상업은행 및 비은행 결제 기관의 적극적인 역할을 충분히 발휘해야 한다고 강조했습니다. 지정 운영 기관인 상업은행은 다른 상업은행 및 관련 기관과 함께 인민은행의 감독 하에 디지털 인민폐의 유통 서비스를 담당하고 소매 단계 관리를 책임지며, 디지털 인민폐의 안전하고 효율적인 운영을 실현합니다. 여기에는 결제 제품 설계 혁신, 장면 확장, 시장 홍보, 시스템 개발, 업무 처리 및 운영 유지 등의 서비스가 포함됩니다.
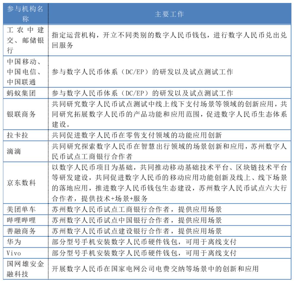
올해 들어 여러 인터넷 기술 회사, 결제 회사, 청산 기관 등이 차례로 디지털 인민폐 프로젝트에 참여하여 주로 응용 장면 개발 협력을 담당하며 디지털 인민폐 생태계를 지속적으로 풍부하게 하고 있습니다. 펑파이 뉴스는 현재 공개된 참여 기관을 다음 표와 같이 정리했습니다:

디지털 인민폐 프로젝트에 참여한 일부 기관
그렇다면 이러한 기업들은 운영 기관과 어떻게 협력하여 디지털 인민폐 생태계에 참여하고 있을까요?
12월 11일, 수저우 쌍십이 디지털 인민폐 홍보 활동의 추첨 결과가 발표되었고, 당첨자는 디지털 인민폐 지갑을 다운로드한 후, 디지털 인민폐 지정 운영 기관인 여섯 개 국유 은행(공상, 농업, 중국, 건설, 교통 및 우편 저축은행)의 협력자가 드러났습니다: 농업은행, 우편 저축은행, 교통은행은 경동 APP에 접속할지 여부만 선택할 수 있으며; 건설은행은 경동 외에 선융 상업(건설은행 산하 B2C 쇼핑 플랫폼)에 접속할지 여부를 선택할 수 있습니다; 중국은행은 경동 외에 빌리빌리와 접속할지 여부를 선택할 수 있으며; 공상은행의 협력자는 가장 많으며, 경동 외에도 메이퇀 자전거와 디디 출행이 있습니다.
그 중 경동 수과는 공상, 농업, 중국, 건설, 교통, 우편 저축 여섯 개 은행과 모두 협력하여 디지털 인민폐 전자상거래 플랫폼 소비 시범 장면에 접속한 첫 번째 기술 회사입니다. "디지털 인민폐 시범에서 경동 마트와 경동 수과는 기술 + 서비스 + 장면을 제공했습니다." 경동 수과 디지털 인민폐 프로젝트 책임자 펑페이가 말했습니다.
그는 경동 수과가 디지털 인민폐 시범에서 주로 세 가지 주체와 연결된다고 지적했습니다: 첫째, 중앙은행 및 수 연구소; 둘째, 디지털 인민폐 지정 운영 기관(여섯 개 은행); 셋째, 각종 상인.
이번에 공개된 디지털 인민폐 지갑에서 디지털 인민폐 APP는 여섯 개 은행과 각각 협력하는 기관에 서브 지갑을 푸시할 수 있습니다.
업계 관계자는 펑파이 뉴스 기자에게 "이것은 매우 흥미로운 혁신입니다. 현재의 암호화 디지털 통화 시스템에서는 사용자가 개인 키를 통해 지갑을 제어할 수 있으며, 각 지갑은 서로 독립적이며 '모지갑-서브 지갑'의 패러다임이 없고, 서브 지갑 푸시 기능도 없습니다. 이러한 새로운 지갑 패러다임은 DC/EP에 더 많은 응용 장면을 가져올 것입니다."라고 말했습니다.
그는 서브 지갑의 개인정보 보호 기능이 디지털 인민폐의 또 다른 기능인 통제 가능한 익명성을 입증한다고 생각하며, 일반 경제 생활에서 디지털 인민폐를 사용할 때 개인 정보가 유출될 걱정이 없다고 덧붙였습니다.
디지털 인민폐 시범 지역 확대 가능성
2020년 4월 19일, 중국 인민은행 디지털 통화 연구소 관련 책임자는 디지털 인민폐 연구 개발 작업이 안정적으로 진행되고 있으며, 먼저 심천, 수저우, 시옌안 신구, 청두 및 미래의 동계 올림픽 장면에서 내부 폐쇄 시범 테스트를 진행하고 있다고 밝혔습니다.
현재 네 개의 시범 도시의 내부 테스트 작업이 지속적으로 진행되고 있으며, 주로 소매, 교통 카드 충전, 외식 등 소액, 소매, 고빈도 비즈니스 장면에 집중되고 있습니다.
또한 베이징, 상하이, 하이난, 충칭, 홍콩 등지에서도 디지털 인민폐 탐색에 대한 언급이 있었습니다.
8월 22일, 하이난성 부지사 션단양은 "2020 금소 자산 관리 포럼"에서 하이난이 법정 디지털 통화 시범을 하이난 자유 무역 항에서의 교역에 적극적으로 적용할 것이라고 언급했습니다.
9월 29일, 베이징시 금융 감독국과 경제 및 정보화국은 국가의 선행 선시험 정책 지원을 적극적으로 요청하고, 중국 인민은행의 지도 하에 중앙은행 법정 디지털 통화의 북수소 데이터 거래 결제 정산에서의 응용을 탐색하여 데이터 거래 특성에 맞는 결제 정산 시스템을 구축할 것이라고 발표했습니다.
11월 24일, 중신 금융 정상 회의 "중국---아세안 금융 협력 및 인민폐 국제화" 포럼에서 충칭시 부시장 리보는 충칭이 디지털 무역 및 디지털 통화의 국경 간 결제 시범을 적극적으로 추진하고, 디지털 통화를 통해 인민폐의 국경 간 사용을 지원할 것이라고 밝혔습니다.
12월 4일, 홍콩 금융 관리국 웹사이트에 따르면, 홍콩 금감원 총재 유웨이문은 "금융 기술의 새로운 트렌드------국경 간 결제"라는 글에서 홍콩 금감원이 중앙은행 디지털 통화 연구소와 협력하여 디지털 인민폐를 이용한 국경 간 결제의 기술 테스트를 연구하고 있으며, 이에 대한 기술 준비를 하고 있다고 언급했습니다.
12월 10일, "중공 상하이시 위원회에서 상하이시 국민 경제 및 사회 발전 제14차 5개년 계획 및 2035년 원대한 목표 제안"이 공식 발표되었으며, 여기에는 "디지털 인민폐 활용 시범을 적극적으로 추진"하는 내용이 포함되었습니다.
디지털 인민폐의 초기 준비 작업이 비교적 충분하고 내부 테스트가 순조롭게 진행되고 있는 점을 감안할 때, 중관촌 인터넷 금융 연구원의 수석 연구원 동시먀오가 《디지털 인민폐에 대한 네 가지 오해를 없애자》에서 디지털 인민폐 시범 테스트 범위를 더욱 확대하고, 디지털 인민폐를 조속히 공식 출시하여 디지털 경제 시대에 법정 디지털 통화에 대한 대중의 사용 요구를 더 잘 충족할 것을 제안했습니다.
그는 시범 테스트 도시를 질서 있게 확대할 것을 제안했습니다. 한편으로는 베이징, 상하이, 항저우 등 베이징-톈진-허베이, 장쑤-저장 등 디지털 경제 발전이 빠른 도시를 늘리고, 다른 한편으로는 란저우, 우루무치, 라싸 등 금융 인프라가 상대적으로 약한 서부 도시를 늘릴 것을 제안했습니다.















