BLOG, DeFi로 암호화 게임 경제 모델 재구성
작성자: Kydo, Llama \& Aiko, Folius Ventures
편집: TechFlow
서론
모든 경제체의 성공은 균형 잡힌 지속 가능한 통화 시스템 없이는 불가능하다. 그러나 게임 경제는 아직 통화 공급과 수요 간의 균형을 찾지 못했다------게임 내 통화는 극단적인 변동성을 가지며, 이는 모든 이해관계자에게 큰 도전 과제가 된다.
게임 내 통화 가격은 소각과 주조 간의 게임 관계로 추상화될 수 있다. 소각은 업그레이드, 진행, 번식 및 거래와 같은 게임 내 소비에 의해 주도되며; 주조는 퀘스트 및 PvP와 같은 게임 내 활동에 의해 주도된다. 사람들이 대부분의 주의를 소각(수요 발생)과 주조(공급 발생) 간의 복잡한 균형 조정에 집중할 때, 이러한 시스템의 금융적 성격에 대해 고려하는 사람은 거의 없다.
Aiko와 나는 이 글에서 이 공백을 메우기 위해 몇 가지 엄격하게 검증된 DeFi 원리를 소개할 것이다. 동시에 우리는 이를 플레이어 친화적인 방식으로 통합할 것이다.
암호화폐 게임의 딜레마
구식 통화화 모델은 지속 가능하지 않다. 채굴자들은 끊임없이 한 게임에서 다른 게임으로 이동하며 허위 번영을 만들어내고, 혼란스러운 상황을 남긴다.
Ronin 공공 블록체인과 새로운 Axie 게임이 등장했음에도 불구하고, RON의 가격은 반으로 줄어들었고, SLP는 상승세를 보이지 않았다. 따라서 학자들은 과도하게 경작된 이 땅을 떠나 Avalanche와 Polygon과 같은 다른 곳으로 이주해야 했다.
5만 DAU로 필리핀 시장을 거의 장악했던 Pegaxy도 지속되지 못했다. 점점 더 많은 플레이어가 참여함에 따라 VIS(Pegaxy의 토큰)는 악성 인플레이션에 빠졌고, 가격은 2주 만에 다시 바닥을 찍었으며, 일부 대형 길드도 Pegaxy NFT를 청산하기로 결정했다.

Pegaxy 보유자 데이터 통계

$VIS 가격 성과
대규모 토큰 가치 하락을 완화하기 위해 일부 게임 팀은 몇 가지 예방 조치를 시행했지만, 효과는 미미하다. 이러한 비효율적인 조치는 개발자에게는 종종 번거로운 설계가 된다.
예를 들어, Thetan Arena는 높은 플레이 가능성을 가진 MOBA 게임으로, 이전에 모바일 애플리케이션 시장에서 성공을 거두었으며, 800만 명의 플레이어를 보유하고 있는 가장 인기 있는 암호화폐 게임 중 하나이다.
현재의 가치는 1억 5천만 달러이다. 비록 금 소각(게임 내 통화를 제거하거나 평가할 수 있는 경제적 과정)과 전투 제한을 시행하여 인플레이션을 줄이려 했지만, 학자들이 지속적으로 $THC를 압박하고 전량 현금화하는 것을 막을 수는 없었다.
게임 내 통화 $THC는 출시 이후 가격이 천천히 하락하고 있으며, 4개월 내에 거의 99% 하락했다. 유동성이 부족한 NFT 시장과 더불어, $THC는 곧 가격의 죽음의 나선에 빠지게 되었다.

$THC 가격 성과
게임 경험의 금융화는 시스템의 반작용을 초래한다. 대량의 관심과 자산 가치 상승은 새로운 플레이어가 자산을 구매하고 게임을 시도하게 하거나 이를 투자 기회로 삼아 토큰을 보상으로 얻으려는 유인을 제공한다. 그들의 동기가 무엇이든, 토큰 가격이 갑자기 하락하면 대규모 가격 반발이 일어나게 되며, 이러한 플레이어들은 시스템에서 빠져나가려 한다.
강력한 플레이 가능성은 필수적이지만, 이러한 시스템의 반작용을 억제하기 위한 일정한 보장 조치도 필요하다. 대부분의 개발자는 여전히 전통적인 방법을 따르려 하며, 금 소각을 통해 인플레이션 문제를 해결하고자 한다.
왜 몇 가지 엄격하게 검증된 금융 인프라를 고려하고 이를 게임 플레이어 친화적인 버전으로 통합하지 않는가?
현재의 혁신
먼저, DeFi와 암호화폐 게임 혁신에 대한 배경 정보를 제공하고자 한다. 그러나 암호화폐 게임의 AMM, Bancor V3 및 ve(3,3)에 이미 익숙하다면, 다음 섹션으로 건너뛰어도 좋다.
Crypto Raiders의 대량 상품 AMM

Crypto Raiders는 지난해 Polygon 플랫폼에서 출시된 P2E 게임이다. Crypto Raiders의 가장 흥미로운 부가 기능은 외부 AMM이다. 이 AMM은 게임 내 가장 기본적인 상품 거래 플랫폼이다. 더 높은 차원에서, 이러한 설계는 거래의 상대방을 제거하려고 시도한다.
기존의 분산형 거래소에 의존하여, 우리는 게임 내 자산을 위한 높은 유동성의 즉시 결제 거래 시장을 창출할 수 있으며, 이는 과거의 게임에서는 존재하지 않았다. WoW나 Runescape에서는 거래의 반대편에 누군가가 필요하다. 암호화폐에서는 자동 시장 조성기가 있으면 필요 없다. ------ 낫 엘리야슨
AMM(자동 시장 조성기)을 통해 프로토콜은 초기 유동성을 쉽게 유도하고 추가 거래 수수료를 벌 수 있다. 프로토콜이 유동성의 양쪽을 제어할 수 있기 때문에, 초기 유동성 풀을 만드는 것이 매우 쉬워지고, 미래 가격 동향에 대한 예측도 가능해진다(후속 설명이 있을 것이다). 이러한 유동성 풀의 대부분의 유동성 소유자로서, 프로토콜은 사용자 활동에서 추가 거래 수수료를 벌 수 있다.
Bancor V3
Bancor는 2017년 중반에 출시된 최초의 AMM 프로젝트이자 전체 DeFi 분야에서 가장 주목받지 못한 프로젝트 중 하나이다. 대부분의 AMM이 어떤 토큰 간에도 풀을 생성할 수 있는 것과 달리, Bancor는 모든 토큰이 BNT( Bancor의 토큰)와 쌍을 이루어야 한다.

2022 Bancor 웹사이트
"Bancor"라는 이름은 유명한 경제학자 존 메이너드 케인스의 통화 구상에서 유래된 것으로, "국제 청산 연합(ICU)"이라고 불리며 모든 결제 및 가격 책정의 기본 경제 단위이다. 비록 초기의 구상은 이더리움 세계에서 실현되지 않았지만, Bancor의 비전과 게임 경제 간의 평행 관계는 분명하다.
게임 내에서 기본 경제 단위는 프로토콜에 의해 결정된다. Axie에서는 $SLP이고, Crypto Raiders에서는 $AURUM이다. 따라서 Bancor의 설계 개념은 게임 내 경제에 가장 적합할 수 있다.
다음 두 섹션에서는 Bancor의 최신 혁신인 Omnipool AMM과 Bancor Vortex를 소개할 것이다.
Omnipool AMM
Bancor의 Omnipool AMM은 중앙 유동성 풀을 대상으로 거래할 수 있게 해준다. 전통적인 AMM 모델에서는 모든 유동성이 분산되어 있어 공통의 명목화폐(numeraire)가 없다. 아래의 예에서, 토큰 A는 토큰 X에 대해 깊은 유동성 쌍을 가지지만, 토큰 B와 토큰 C에 대해서는 중간 정도의 유동성 쌍만 가진다(직관적인 예: 토큰 X = ETH, 토큰 A = 어떤 토큰, 토큰 B = USDC, 토큰 C = USDT). 이러한 설계는 조합 가능성을 도입하지만 복잡성을 증가시켜 서로 다른 쌍의 유동성이 분산되게 만든다.

Bancor의 Omnipool 모델은 단일 명목화폐만 사용한다. 모든 유동성은 BNT( Bancor의 토큰)와 쌍을 이룬다. 이러한 설계에서 명목화폐의 모든 유동성이 함께 집중되어 있어 모든 거래 쌍에서 더 나은 거래 경험을 제공한다.
Vortex
Vortex는 효율적인 토큰 재매입을 실현하는 혁신적인 방법이다.
프로토콜이 토큰 가격을 지원하는 일반적인 방법 중 하나는 토큰 재매입이다. 프로토콜은 수익의 일부를 사용하여 공개 시장에서 재매입을 진행한다. 재매입된 토큰은 일반적으로 토큰 보유자에게 분배되거나 소각된다.
Bancor의 Vortex 시스템은 할인된 가격으로 토큰을 재매입하는 것을 목표로 한다. 이러한 성과를 달성하기 위해, Bancor는 사용자에게 유동성 스테이킹을 제공한다. BNT가 시스템에 스테이킹된 후, 스테이커는 Vortex 시스템을 통해 자신의 vBNT(스테이킹된 BNT)를 BNT로 교환할 수 있다.
현재 Vortex는 BNT와 vBNT 간의 AMM 쌍으로 간주될 수 있다. 사람들이 자신의 스테이킹에서 유동성을 얻고 싶다면, Vortex를 통해 거래할 수 있다. 점점 더 많은 사람들이 vBNT를 판매하여 BNT를 얻으려 할 때, vBNT의 가격은 BNT의 가격에 대해 하락하게 된다. 현재 Vortex에서 1개의 vBNT는 0.6개의 BNT로 교환할 수 있다. vBNT 판매자는 자신이 스테이킹한 BNT를 상환하기 위해 나중에 다시 vBNT를 구매해야 한다.

vBNT 스테이킹 및 Vortex의 작업 흐름
vBNT와 BNT 모두 1개의 BNT를 나타내므로, 프로토콜은 할인된 가격으로 vBNT를 구매한 후 소각하여 공급에서 효과적으로 BNT를 제거할 수 있다. 예를 들어, 프로토콜이 매년 100만 달러를 벌고 BNT의 가격이 1달러라면, 전통적인 재매입 모델에서는 Bancor가 유통에서 100만 BNT를 가져갈 수 있다. Vortex를 통해서는 170만(1/0.6) BNT를 유통에서 가져갈 수 있어 67% 증가한다.
Vote-escrow와 ve(3,3)
ve(3,3)라는 용어는 Andre Cronje에 의해 제안되었으며, Curve의 vote-escrow(ve) 모델과 Olympus의 (3,3)를 결합하여 유권자의 권리가 결코 희석되지 않도록 하는 것을 목표로 한다.

Curve DAO의 거버넌스 페이지
전통적인 ve 모델에서, 토큰 보유자는 자신의 CRV(Curve의 기본 토큰)를 잠금하여 veCRV를 얻을 수 있다. veCRV는 Curve DAO의 거버넌스 토큰으로, 미래의 유동성 보상을 결정하는 데 사용된다. veCRV와 CRV 간의 교환 비율은 시간에 따라 선형 함수로 결정된다. 잠금 기간이 4년일 때 1 CRV = 1 veCRV; 잠금 기간이 1년일 때 1 CRV = 0.25 veCRV이다.
veCRV 보유자는 프로토콜에서 플랫폼 거래 수수료를 얻는다. 예를 들어, 어떤 날 Curve가 프로토콜에 대해 100만 달러의 거래 수수료를 발생시켰고, 100만 veCRV 토큰이 공급된다면, 1개의 veCRV를 보유할 때마다 1달러의 보상을 받게 된다.(실제 숫자와 비율은 다를 수 있다).
veCRV는 본질적으로 양도할 수 없다. 그러나 사람들은 다양한 포장 메커니즘을 통해 이 설계를 회피할 방법을 찾았다. AC의 ve(3,3) 설계에서는 토큰을 잠금한 후 이를 NFT로 이동시켜 사람들이 이를 유동성이 낮은 NFT로 거래할 수 있게 한다. AC는 이러한 설계의 미래 금융화 장점에 대해 높은 평가를 했지만, 게임 분야에서는 토큰을 NFT에 잠그는 방식이 더 흥미롭다.
복수의 복수자들 집결!
이제 우리는 이러한 혁신에 어떻게 대응해야 할까?
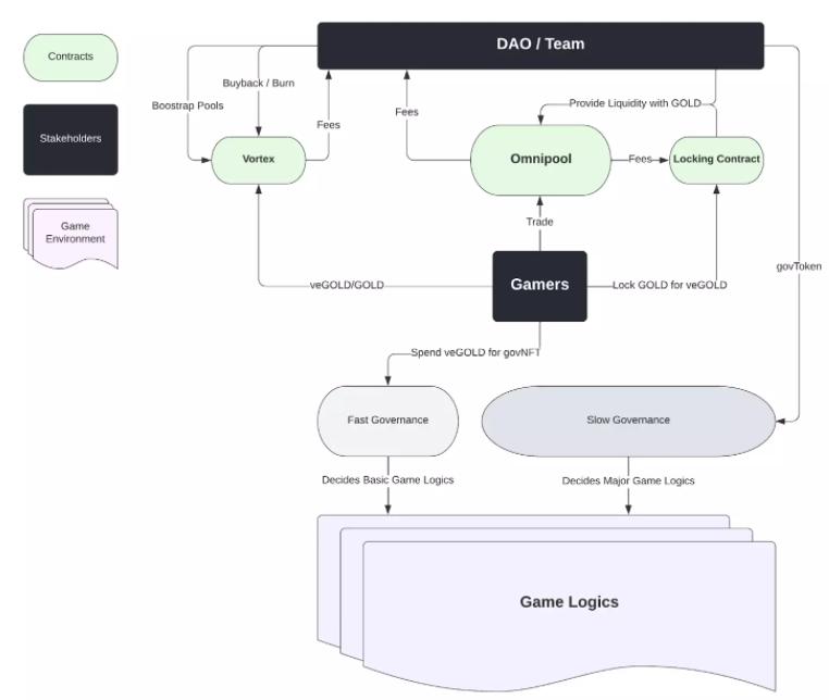
나는 암호화폐 게임을 위해 "BLOG" 설계를 제안한다. BLOG의 네 글자는 각각 재매입(Buybacks), 잠금(Locking), Omnipool 및 거버넌스(Governance)를 나타낸다.

BLOG 내 모든 상호작용의 흐름도
이 설계에서 나의 목표는:
1) 포괄적인 AMM을 통해 거래 경험을 증가시키고,
2) 장기 잠금을 통해 토큰 매도 압력을 줄이며,
3) 거버넌스 관리를 통해 잠금된 토큰의 효용을 증가시키고,
4) 효율적인 재매입을 통해 토큰 구매를 증가시키는 것이다.
게임 플레이어에게 이 설계는 매우 간단하고 이해하기 쉽다:
게임 플레이어는 동일한 사용자 인터페이스에서 즉시 결제 방식으로 아이템을 거래한다;
게임 플레이어는 자신의 GOLD를 은행(잠금 계약)에 잠금하여 veGOLD를 얻고, 수동 소득을 얻는다. 마치 은행에 예금을 하는 것과 같다;
게임 플레이어는 자신의 veGOLD로 명예 칭호(govNFT)를 구매하여 장식 아이템(및/또는 상태 향상)과 거버넌스 권한을 얻는다(일부 비재무적 요구 사항을 충족한 후);
게임 플레이어는 (Vortex를 통해) 자신의 veGOLD(잠금된 GOLD)를 판매하여 GOLD를 얻을 수 있다.
내가 계속 진행하기 전에, 나는 반복해서 강조하고 싶다. 나는 기존의 설계를 결합했으며, 이전의 거인들의 어깨 위에 서 있다. 모든 DeFi와 암호화폐 게임 혁신자들에게 감사드리며, 이제 계속 진행하겠다.
거래 경험
게임 내 모든 아이템이 NFT여야 하는 것은 아니다. 전통적인 암호화폐 게임 프로젝트에서 가장 중요한 자산은 NFT이다. 예를 들어, Axie Infinity의 Axies, Pegaxy의 Pega, Crabada의 Crab, Crypto Raider의 Raiders가 있다.
그러나 게임 내 모든 것이 NFT(ERC721)여야 하는 것은 아니다. 예를 들어, 전통적인 격투 RPG 게임을 상상해 보자. 이 간단한 게임에서 플레이어는 검과 방패를 가지고 있다. 각 아이템은 고유한 속성을 가지고 있다. 따라서 이들은 NFT에 속해야 하며, 대체 불가능하다. 당신의 검은 나의 검이 아니다. 여기에는 문제가 없다.
플레이어가 야생에서 괴물과 싸울 때, 그는 다양한 드랍 아이템을 수집하게 된다. 이 드랍 아이템은 고기, 뼈, 보석 등일 수 있다. 이러한 아이템은 더 이상 독특하지 않으며, 서로 교환 가능하다. 모든 고기는 평등하며, 모든 보석도 평등하다.
어떤 MMORPG 플레이어는 "하지만 다른 보석은 어떡하죠? 그것들은 교환할 수 없잖아요"라고 생각할 수 있다. 맞다, 보석 중에서 강도 보석과 속도 보석은 다르다. 그러나 강도 보석을 ERC20으로 설계하고, 속도 보석을 다른 ERC20으로 설계할 수 있다.
이들은 서로 대체할 수는 없지만, 내부적으로는 서로 대체 가능하다------내 강도 보석은 당신의 강도 보석과 같다(내부적으로 대체 가능), 내 속도 보석은 내 강도 보석이 아니다(서로 대체 불가능). 동일한 개념은 보석의 등급으로 확장될 수 있다.
"대체 가능한 자산"의 관점에서 암호화폐 게임을 생각하면, 우리는 Bancor의 Omnipool AMM을 활용하여 더 나은 거래 경험을 촉진할 수 있다. 이제부터 나는 이러한 대체 가능한 아이템을 "상품"이라고 부르겠다. 전통 게임과 현재의 암호화폐 게임에서 모든 아이템은 주문서에 의해 거래된다. 주문서는 구매자와 판매자가 판매하거나 구매하고자 하는 상품의 가격을 게시하는 장소이다.
유동성이 낮은 상품에 대해서는, 이것이 최선의 방법이 아닐 수 있다. 만약 내가 며칠 전에 수집한 보석을 팔고 싶다면, 나는 주문서에 판매 주문을 게시해야 하고, 다른 사람이 주문할 때까지 얼마나 걸릴지 모른다.
Omnipool AMM이 있으면, 나는 보석의 수량에 관계없이 즉시 거래할 수 있다. 마치 내가 일반적으로 Uniswap에서 $MATIC이나 $ETH를 판매하는 것처럼. 만약 내가 구매자라면, 상품을 구매하고 싶다면 마찬가지이다. Omnipool은 모든 거래에서 상대방의 존재가 더 이상 필요하지 않게 하여 게임 내 상품 거래의 경험을 개선한다.

Omnipool이 있으면, 프로토콜은 상품 가격에 대해 더 미세한 제어를 할 수 있다. 주문서 모델에서 유동성은 다양한 플레이어가 이 상품을 구매하고 판매하는 것으로 구성된다. 이를 Omnipool 모델로 변경하면, 프로토콜은 일정량의 유동성을 사용하여 풀을 유도하여 상품 가격 변동을 더 잘 제어할 수 있다. 이러한 변화는 양쪽의 유동성을 표시하고 유동성을 얻는 것을 통해 이루어진다.
예를 들어, 격투 게임으로 돌아가서, 프로토콜이 게임에 보석을 도입하고자 한다고 가정해 보자. 프로토콜은 100,000GEM과 1,000,000GOLD를 사용하여 암묵적 가격(1GEM=10GOLD)으로 GEM/GOLD 쌍을 유도할 수 있다. 프로토콜이 다음 달에 사용자 활동에 따라 1000-2000개의 보석을 발행할 것이라면, 그들은 모든 사람이 자신의 보석을 금으로 교환한다고 가정하여 보석의 최저 가격을 계산할 수 있다. 이러한 정보는 팀이 게임 내 경제를 위한 더 강력한 모델을 구축하는 데 도움이 될 수 있다.
유동성을 제어함으로써, 프로토콜은 더 세분화된 방법을 배포할 수도 있다. 또 다른 예를 들어보자: 보석이 필요한 플레이어가 갑자기 몰려들면, 보석 가격이 급등하게 된다. 가격의 갑작스러운 상승을 억제하기 위해, 프로토콜은 Omnipool에서 양쪽에 유동성을 추가하여 유동성 풀의 깊이를 증가시킬 수 있다. 동일한 방법은 가격이 폭락할 때에도 적용될 수 있다.
참고: 이러한 토큰 프로토콜의 표시는 플레이어 커뮤니티에 알리거나 거버넌스를 수용해야 한다.
장기 잠금
장기 잠금은 매도 압력을 줄이는 훌륭한 방법이다. 많은 DeFi 프로젝트가 이러한 설계를 채택하여 발행을 억제하고, 토큰 보유자와 프로토콜 간의 장기 가치를 연결하고자 한다.
잠금에 대한 주요 비판 중 하나는 그것이 토큰에 비유동성을 부여한다는 것이다. 많은 DeFi 토큰이 이러한 경우에 해당하지만, 게임 내 토큰에 대해서는 문제가 크지 않다. 게임 내 토큰은 본질적으로 높은 인플레이션과 유동성을 가지므로, 잠금도 더 가치 있고 건설적일 수 있다.
[BLOG]에서, 게임 플레이어는 잠금 계약을 통해 자신의 GOLD를 잠금하여 veGOLD를 얻을 수 있다. 교환 비율은 시간 함수에 의해 결정될 수 있다. 예를 들어, 게임자는 GOLD의 잠금 기간을 1년으로 설정하고 0.5veGOLD를 얻거나, 2년으로 잠금하여 1veGOLD를 얻을 수 있다. 게임자가 잠금하는 시간이 길어질수록, 그가 받는 보상과 거버넌스 권한이 증가한다.

계약에서 GOLD를 활용하기 위해, 프로토콜은 이를 유동성으로 Omnipool에 유도하여 거래 수수료를 벌 수 있다. 이렇게 하면 GOLD를 잠금하는 원주율 수익이 생기며, 프로토콜이 시스템에 더 많은 토큰을 표시할 필요가 없다. 그러나 다양한 이유(IL 및 낮은 APR)로 인해, 이는 충분하지 않을 수 있다. 그런 다음 프로토콜은 전통적인 유동성 보상(특별 보호 권한이 있거나 없거나)을 통해 잠금된 APR을 높일 수 있다.
GOLD를 잠금 계약에 잠금으로써, 프로토콜은 이를 유통 공급에서 효과적으로 제거하고 판매 압력을 줄인다.
암호화 게임 내 잠금 토큰과 거버넌스
DeFi 프로토콜에서 토큰을 잠금하는 주요 이유 중 하나는 장기적인 가치 조정을 보장하기 위해서이다. 따라서 대부분의 거버넌스 결정은 잠금된 토큰 보유자에 의해 결정된다. 암호화폐 게임의 맥락에서는 이는 두 가지 이유로 실현할 수 없다.
첫째, 대부분의 게임은 이미 이중 토큰 시스템을 가지고 있다. 둘째, 더 중요한 것은, 거버넌스의 토큰 균형이 게임에 가장 적합한 형태가 아니라는 것이다. 게임 플레이어는 게임을 할 때 상세하고 큰 숫자를 고려해서는 안 된다. 이러한 이유로 인해, 나는 govNFT를 도입하여 이러한 문제를 해결하고자 한다.
veGOLD를 받은 후, 게임자는 이를 사용하여 govNFT를 구매할 수 있다. 이러한 govNFT는 등급에 따라 플레이어에게 다양한 장식 효과, 능력 및 간단한 거버넌스 결정을 내릴 수 있는 권한을 부여한다.

이러한 거버넌스 결정은 정말 흥미로울 수 있으며, 나는 발생할 수 있는 상황을 설명하기 위해 예를 들어보겠다.
어느 시점 후, 게임이 성숙해지고 게임 내에 다양한 부족과 길드가 생긴다. 부족 A는 전사들로 구성된다. 전사들은 괴물을 쉽게 죽일 수 있지만, 다른 적인 마법사 앞에서는 약하다. 괴물을 죽일 때마다 게임 플레이어는 9개의 고기와 1개의 보석을 얻는다. 따라서 전사들은 보석을 적게 얻는다.
반면, 부족 B는 마법사들로 구성된다. 마법사들은 마법사를 매우 쉽게 죽일 수 있지만, 괴물에 대해서는 약하다. 마법사를 죽일 때마다 게임자는 9개의 보석과 1개의 고기를 얻는다. 각 부족이 한쪽 자원이 과잉이므로, 두 부족 간의 거래가 이루어져 자원의 효율적인 교환이 보장된다.
이제 우리는 간단한 거버넌스 구조를 도입한다: 매주 게임은 처치 보상을 5개 증가시키고 매월 초기화한다. 이 5개의 보상은 모두 고기일 수도 있고------(괴물 처치=14고기+1보석)(마법사 처치=9보석+6고기)일 수도 있으며, 모두 보석일 수도 있다(괴물 처치=9고기+6보석)(마법사 처치=14보석+1고기). 전체 세부 사항은 아래 표를 참조하라.

최종 보상 분배는 투표에 의해 결정된다. 만약 80%가 보석에 투표하고 20%가 고기에 투표한다면, 보상은 모든 처치에 대해 4개의 보석과 1개의 고기가 증가한다. 만약 40%가 보석에 투표하고 60%가 고기에 투표한다면, 보상은 2개의 보석과 3개의 고기가 증가한다. 노란색 행은 마법사의 목표를, 파란색 행은 전사의 목표를 나타낸다.
이 간단한 거버넌스 구조로 인해 게임은 갑자기 흥미로운 게임 이론의 역학을 가지게 된다. 전사들은 보상이 5개의 보석과 0개의 고기이기를 바라지만, 마법사들은 보상이 0개의 보석과 5개의 고기이기를 바란다. 각 부족은 자신의 수익이 보상으로 희석되지 않기를 원한다. 이러한 경쟁은 거버넌스 권한에 대한 수요를 증가시킨다. 거버넌스 권한은 어디서 오는가? 그것은 govNFT에서 오며, govNFT는 veGOLD에서 오고, veGOLD는 GOLD에서 온다.

당신이 DeFi 원주민이라면, 이 설계가 Curve의 대시보드 설계에서 유래되었음을 깨달을 것이다. 이는 veCRV 보유자가 유동 자산 보상을 다양한 풀로 유도할 수 있게 해준다. [BLOG] 설계에서는 전체 투표 프로세스를 게임화하여 게임자가 자신의 관심에 따라 결정할 수 있도록 한다.
이렇게 되면, govToken 보유자의 거버넌스 권한은 희석되지 않는다. 이러한 게임 설계는 현재 게임 개발자가 결정하고 있다. govToken 보유자는 현재 이러한 결정에 아무런 영향을 미치지 않으며, 그들의 거버넌스 권한은 주로 게임 개발의 주요 방향에 집중되어 있다.
효율적인 토큰 재매입
전체 [BLOG] 설계에 완벽한 마침표를 찍기 위해, 나는 Vortex 시스템을 도입하여 효율적인 토큰 재매입을 실현하고자 한다.
토큰 재매입은 프로토콜 수익을 지역 토큰으로 전환하여 지역 토큰 구매 압력을 증가시키는 방법이다. 그러나 이러한 설계는 암호화폐 게임 분야에서는 무력하다. 각 게임은 독립적인 시스템이 될 수 있다. 폐쇄형 시스템 설계는 암호화폐 게임의 토큰 재매입에 장애를 가져온다.
내 예시 게임에서 모든 수익이 GOLD(또는 다른 상품)를 통해 발생한다면, 내가 할 수 있는 것은 그것을 소각하는 것이다. 따라서 1 GOLD의 수익에 대해, 나는 공급에서 1 GOLD를 소각할 수 있다. 이는 비현실적이지 않다. 만약 당신이 시간 할인에 익숙하다면, 당신은 이를 더 잘 이해할 수 있을 것이다. 만약 익숙하지 않다면, 걱정할 필요는 없다.
이것이 Vortex의 역할이다.
게임자들은 GOLD가 은행에 잠금된 후, 1) veGOLD를 보유하여 이자를 얻거나, 2) 이를 사용하여 govNFT를 구매할 수 있다. 이제 Vortex가 생겼으므로, 그들은 veGOLD를 판매하여 GOLD로 교환할 수 있다. 이는 게임 플레이어에게 유용하다. 왜냐하면 그들은 GOLD를 더 많은 게임 목적에 사용해야 할 수도 있기 때문이다. veGOLD/GOLD Vortex 시스템은 Uniswap v2의 유동성 쌍으로 간주될 수 있으므로, 사용자는 시장의 수요와 공급에 따라 언제든지 veGOLD를 해제할 수 있다.
게임 수익으로 veGOLD를 구매함으로써, 프로토콜은 더 효율적인 토큰 재매입 시스템을 보장할 수 있다. 상상해 보라, 내 격투 게임이 100만 골드의 프로토콜 수익을 올렸고, 나는 유통 공급을 줄이고 싶다. 나는 Vortex를 통해 100만 이상의 veGOLD를 구매하고 이를 소각할 수 있다.
각 veGOLD는 1개 이상의 GOLD를 나타내므로, 이렇게 하면 더 높은 자본 효율성을 실현할 수 있다. 주의할 점은, GOLD와 veGOLD 간의 환율 상한선은 1이라는 것이다. 왜냐하면 당신은 은행의 1 GOLD로 1 veGOLD를 주조할 수 있기 때문이다.

마무리하며
암호화 게임의 경제는 신흥 분야로, 첫 번째 10억 사용자를 암호화폐에 유입시킬 가능성이 있다. 나는 그들이 암호화폐에서의 첫 경험이 나와 같지 않기를 바란다------일주일 만에 자신의 포트폴리오가 50% 하락하는 것을 지켜보는 것이다. 만약 우리가 이러한 위험을 즉시 제거할 수 없다면, 우리는 이러한 위험을 완화하기 위한 더 강력한 게임 내부 시스템이 필요하다.
이 글에서 우리는 BLOG를 제안했다: 암호화폐 게임의 새로운 경제 모델로, AMM, 토큰 잠금, 거버넌스 및 재매입을 포함한다. 이 범용 프레임워크는 매우 효과적이지만, 구현 과정에서 각 프로젝트의 목표에 따라 조정되어야 한다.
모듈화된 설계 구조 덕분에, 프로젝트는 전체 설계의 하위 집합만 사용할 수도 있다. 나는 이 설계가 암호화폐 게임 프로젝트에 도움이 되기를 바라며, 함께 다음 세대의 수억 사용자를 도와주기를 희망한다.















