Vitalik:ENS 도메인에 기반한 수요의 정기 요금이 존재해야 할까요?
원제목:《ENS 도메인에 수요 기반 반복 요금이 있어야 할까요?》
저자:Vitalik
편집:郭倩雯, 链捕手
ENS 도메인은 현재 매우 저렴합니다. 5글자 도메인을 등록하고 유지하는 데 연간 5달러만 필요합니다. 개인이 단일 도메인을 등록하는 관점에서 보면 이 가격은 매우 합리적이지만, 전 세계적으로 보면 모든 것이 달라집니다. ENS 초기 개발 단계에서 사람들은 "철자 단어 목록"(여기에는 다양한 드문 단어가 포함됨)에서 8938개의 5글자 단어를 모두 등록하고, 이들의 소유권을 100년 동안 미리 지불하는 데 단 두 대의 람보르기니만 필요했습니다. 실제로 많은 사람들이 말했듯이: 거의 모든 5글자 도메인이 이미 점유되어 있으며, 많은 사람들이 이 자리를 차지하고 높은 가격의 구매자를 기다리고 있습니다. OpenSea를 잠깐 살펴보면, 그 중 40%의 도메인이 판매 중이거나 이미 판매되었습니다.
문제는, 이것이 정말로 도메인을 할당하는 가장 좋은 방법인가요? 저렴한 가격으로 도메인을 판매함으로써 ENS DAO가 얻을 수 있는 수익은 분명히 적어지며, 이는 생태계의 발전을 제한할 것입니다. 현재 상황은 공정성에도 해롭습니다: 2017년에 모든 도메인을 저렴하게 구매할 수 있는 것은 좋은 일이었고, 2020년에도 괜찮았지만, 2050년에는 생태계 운영에 심각한 영향을 미칠 것입니다. 5글자 도메인을 구매하는 데 실제로는 0.1에서 500 ETH까지 필요하며, 이른바 저렴한 등록비는 실제로 사용자에게 많은 비용을 절감해 주지 않습니다. 정교하게 설계된 프로토콜 메커니즘과 비교할 때, 2차 시장에 의존하는 것은 도메인 가격을 더 높게 만들 것입니다.
도메인 소유권을 할당하는 더 나은 방법이 있을까요? ENS DAO에 더 많은 수익을 가져오고, 도메인을 최대한 활용할 수 있는 사람들에게 확보할 수 있도록 하며, ENS의 가치인 신뢰할 수 있는 중립성과 장기 소유권 보장을 유지할 수 있을까요?
문제 1: 재산권과 공정성 사이에 본질적으로 타협이 필요할까요?
N개의 "고가치 이름"(예: 철자 사전의 5글자 단어 또는 유사한 범주가 될 수 있음)이 있다고 가정해 보겠습니다. 매년 사용자가 k개의 이름을 차지하고, 그 중 p개의 이름이 비정상적으로 고집스럽고 포기하지 않는 사람에게 차지당한다고 가정합니다(p는 매우 작을 수 있으며, 0보다 크기만 하면 됩니다). 그러면 Nk∗p년 후에는 더 이상 누구도 고가치 이름을 얻을 수 없게 됩니다.
이는 두 줄의 수학 정리로, 많은 설명이 필요하지 않습니다. 그러나 이는 한 가지 중요한 사실을 드러냅니다: 제한된 자원을 시간 제약 없이 할당하는 것은 장기적인 공정성을 해칠 것입니다. 이 상황은 토지 문제에서도 발생하며, 역사적으로 많은 토지 개혁이 있었던 이유이기도 하고, 많은 사람들이 토지세를 부과해야 한다고 주장하는 중요한 이유이기도 합니다. 도메인도 마찬가지입니다. 초기 .com 소유자들이 대량으로 .io, .me, .network 및 많은 다른 도메인을 도입하여 이 문제를 일시적으로 완화했습니다.
ENS는 새로운 최상위 도메인을 추가하지 않겠다고 문서로 약속하여 전 세계 이름 공간을 오염시키고 궁극적으로 주류 DNS와의 통합을 방해하지 않기 때문에 이러한 희석은 고려되지 않습니다.
다행히도, ENS는 도메인을 등록하는 일회성 수수료뿐만 아니라 도메인을 유지하는 정기적인 연회비도 부과합니다. 모든 분산형 도메인 시스템이 이러한 조치를 시행할 수 있는 선견지명을 가진 것은 아닙니다; Unstoppable Domains는 그렇지 않으며, 심지어 단기적으로 소비자에게 매력을 주는 것에 더 중점을 두고 있다는 것을 자랑스럽게 홍보합니다("영원히 갱신 요금 없음!"). ENS와 전통적인 DNS의 정기 요금은 이러한 무제한적이고 과도한 "한 번 지불하고 영구 소유" 모델에 대응하기 위한 건강한 솔루션입니다.
최소한, 정기 요금은 아무도 잊거나 부주의로 인해 도메인을 영구적으로 잠글 수 없도록 합니다. 그러나 이것만으로는 충분하지 않을 수 있습니다. 여전히 500달러를 지불하여 ENS 도메인을 100년 동안 잠글 수 있으며, 수요가 많은 도메인 유형이 여전히 존재하므로 이 가격은 그 이상이 될 것입니다.
문제 2:투기꾼은 효과적인 시장을 창출하지 않습니다
우리가 낮은 고정 요금의 선착순 모델에 문제가 있다고 인정한다면, 일반적으로 다음과 같은 반론에 직면하게 됩니다: 네, 많은 이름이 투기꾼에게 사라지겠지만, 투기는 자연스럽게 발생하며 좋은 일입니다. 이는 자유 시장 메커니즘으로, 실제로 최대 이익을 얻고자 하는 투기꾼들이 도메인을 재판매하여 그 도메인을 가장 잘 활용할 수 있는 사람에게 도메인을 제공하도록 유도됩니다. 그들의 초과 수익은 이러한 서비스에 대한 보상일 뿐입니다.
하지만 사실, 이 문제에 대한 학술 연구가 있으며, 실제로 이익을 극대화하는 경매인은 사회 복지를 극대화하지 못합니다! 1981년 마이어슨이 쓴 내용을 인용하자면:
"판매자가 보유 가격을 50으로 발표하면, 이는 물건이 팔리지 않을 위험(1/2n)을 감수한다는 것을 의미합니다. 비록 일부 입찰자가 t0보다 높은 가격을 지불하고 싶어 하더라도 말입니다. 그러나 판매자는 물건이 팔릴 때 더 높은 가격을 요구할 수 있기 때문에 예상 수익을 증가시킵니다.
따라서 최적의 경매는 사후적으로 효과적이지 않을 수 있습니다. 이 상황이 왜 발생하는지 더 명확히 이해하기 위해, 이전 단락의 예를 고려해 보십시오. n=1의 경우입니다. 사후적으로 효과적이라는 것은 입찰자가 그의 가치 추정이 긍정적일 경우 언제든지 물건을 얻을 수 있어야 한다는 것을 의미합니다. 그러나 이렇게 되면 입찰자는 무한소의 가치 추정을 초과하는 어떤 것도 인정하지 않을 것입니다. 왜냐하면 어떤 긍정적인 입찰도 이 물건을 얻을 것이기 때문입니다… 사실, 판매자의 최적 전략은 50 이하의 가격으로 물건을 판매하지 않는 것입니다."
판매자의 수익을 극대화하려면 도메인이 판매되지 않을 가능성을 감수해야 하며, 이는 도메인을 완전히 폐기하게 만듭니다. 이 이론의 중요한 미세한 점은 최소한 한 명의 구매자가 있을 때(또는 최소한 한 명의 구매자의 입찰이 다른 사람보다 훨씬 높을 때) "판매자 이익 극대화" 경매가 판매자에게 가장 비효율적이라는 것입니다. 더 많은 구매자가 서로 경쟁할수록 이러한 비효율의 정도는 감소합니다. 그러나 모든 도메인은 앞서 언급한 첫 번째 유형의 상황에 처해 있습니다. 도메인은 기본적으로 개인, 프로젝트 또는 회사의 이름이며, 자연스러운 구매자가 존재합니다: 그 개인이나 프로젝트입니다. 만약 투기꾼이 그 이름을 사면, 그들은 반드시 높은 가격을 설정할 것이며, 그러면 주문이 발생하더라도 거래가 이루어지지 않고 이익을 극대화할 수 없는 가능성을 감수해야 합니다.
따라서 "투기꾼이 도메인 할당 수익의 상당 부분을 차지하여 시장이 효과적으로 운영되도록 보장하는 보상"이라는 주장은 옳지 않습니다. 반대로, 프로토콜 내에서 정교하게 설계된 메커니즘은 도메인이 공정한 가격으로 직접 판매되도록 장려할 수 있으며, 이에 비해 투기꾼은 시장을 더욱 악화시킬 수 있습니다.
왜 더 엄격한 재산권을 지지해야 하는가: 안정적인 도메인 소유권은 긍정적인 외부 효과를 가져온다
오랫동안 사람들은 비동질 자산의 과도하게 엄격한 재산권이 독점 문제를 초래할 수 있음을 인식해 왔습니다. 하버그세는 이 문제를 시장 방식으로 해결하기 위해 처음 고안되었습니다: 이는 각 자산 소유자가 다른 사람에게 판매하고자 하는 가격을 설정하고, 그 가격에 따라 연세를 납부하도록 요구합니다. 예를 들어, 판매 가격의 0.5%를 매년 부과합니다. 그러면 소유자는 자산을 합리적인 가격으로 판매하도록 유도되며, 판매를 거부하는 "게으른" 소유자는 매년 손실을 입게 되고, 자산을 축적하고 사용하지 않게 되며, 많은 경우 경제적으로 불가능한 상황이 발생합니다.
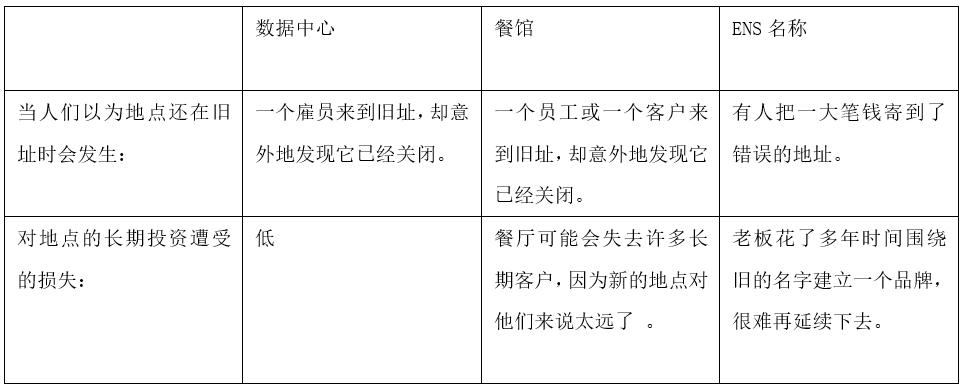
하지만 언제든지 무언가를 판매해야 할 위험은 막대한 경제적 및 심리적 비용을 초래할 수 있습니다. 그렇기 때문에 하버그세의 지지자들은 일반적으로 산업 재산권 적용에 중점을 두고 있습니다. 왜냐하면 그 시장 참여자들이 더 성숙하기 때문입니다. 도메인은 이 스펙트럼에서 어떤 위치에 있을까요? 데이터 센터, 레스토랑 및 ENS 이름의 세 가지 다른 사례에서 "이전" 비용을 고려해 보겠습니다.

사실, 도메인은 잘 유지되지 않습니다. 도메인 소유자는 일반적으로 숙련되지 않으며, 도메인 변경 비용은 일반적으로 매우 높고, 이름 변경의 부정적인 외부 효과는 클 수 있습니다. coinbase.eth의 최고 가치 소유자는 Coinbase가 아닐 수 있으며, 사기꾼이 이 도메인을 차지하여 즉시 가짜 자선 단체나 ICO를 만들어 Coinbase가 운영하는 것처럼 주장하고, 사람들에게 이 주소로 돈을 보내도록 요구할 수 있습니다. 따라서 도메인에 하버그세를 부과하는 것은 좋은 생각이 아닙니다.
대체 솔루션 1: 수요 기반의 정기 요금
현재 ENS 도메인의 소유권을 유지하려면 정기 요금을 지불해야 합니다. 대부분의 도메인에 대해 이는 단지 연간 5달러의 저렴한 비용입니다. 유일한 예외는 4글자 도메인(연간 160달러)과 3글자 도메인(연간 640달러)입니다. 그러나 우리가 이렇게 하지 않고, 시장이 도메인의 실제 수요 수준에 따라 가격을 결정하게 한다면 어떨까요?
이는 하버그세와 다르며, 특정 가격으로 도메인이 즉시 판매될 수 있도록 요구하지 않습니다. 반대로, 가격 결정 과정의 주도권은 입찰자에게 넘어갑니다. 누구나 특정 도메인에 대해 입찰할 수 있으며, 그들이 입찰을 충분히 오랫동안(예: 4주) 열어두면 도메인의 평가가 이 수준으로 상승합니다. 도메인의 연회비는 평가액에 비례하게 설정됩니다(예: 평가액의 0.5%로 설정될 수 있음). 만약 아무도 입찰하지 않으면, 요금은 일정한 속도로 감소할 수 있습니다.
입찰자가 그들의 입찰 금액을 스마트 계약에 제출할 때, 자산 소유자는 두 가지 선택을 할 수 있습니다: 그들은 입찰을 수락하거나 거부할 수 있지만, 이는 더 높은 가격을 지불해야 할 수도 있음을 의미합니다. 만약 입찰자의 입찰이 도메인의 실제 가치보다 높다면, 소유자는 그들에게 판매할 수 있으며, 입찰자는 막대한 대가를 치르게 됩니다.
이 속성은 중요합니다. 왜냐하면 도메인 소유자를 "불행하게" 하는 것이 위험하고 비쌀 수 있으며, 심지어 원래의 피해자에게 이익을 줄 수 있기 때문입니다. 만약 당신이 도메인을 소유하고 있고, 강력한 권력이 당신을 괴롭히거나 검열하려 한다면, 그들은 그 도메인에 대해 매우 높은 입찰을 시도하여 당신의 연회비를 크게 증가시킬 수 있습니다. 그러나 그들이 그렇게 한다면, 당신은 그들에게 직접 판매하여 막대한 보상을 받을 수 있습니다.
하버그세와 비교할 때, 이는 더 많은 안정성을 제공하며, 초보자에게 더 적합합니다. 도메인 소유자는 가격을 너무 낮게 설정했는지에 대해 자주 걱정할 필요가 없습니다. 반대로, 그들은 편안하게 연회비만 지불하면 됩니다. 만약 누군가가 입찰하면, 그들은 4주 내에 결정을 내려야 합니다. 도메인을 판매할 것인지, 아니면 계속 보유하고 더 높은 요금을 수용할 것인지 말입니다. 그러나 그럼에도 불구하고, 이는 충분한 안정성을 제공하지 않을 수 있습니다. 더 나아가기 위해, 우리는 절충안을 필요로 합니다.
대체 솔루션 2: 수요 기반의 상한형 정기 요금
우리는 위의 솔루션을 수정하여 도메인 소유자에게 더 강력한 보장을 제공할 수 있습니다. 구체적으로, 우리는 다음과 같은 속성을 제공할 수 있습니다.
강력한 시간 제한이 있는 소유권 보장 : 고정된 연수에 대해, 항상 고정된 금액을 계산할 수 있으며, 이 금액을 미리 지불하여 무조건적으로 최소한 해당 연수 동안 소유권을 보장받을 수 있습니다.
수학적으로, y=f(n)이라는 함수가 있어야 하며, 당신이 y 달러(또는 ETH)를 지불하면, 어떤 일이 발생하더라도 최소한 n년 동안 해당 도메인을 보유할 수 있는 강력한 보장을 받을 수 있습니다. 이는 도메인에 이전에 어떤 일이 있었는지와 같은 다른 요인에 따라 달라질 수 있으며, 등록 또는 연장 거래를 진행할 때 이러한 요인이 알려져 있어야 합니다. n년 후의 최대 연회비는 도함수 f'(n)이 됩니다.
입찰 후의 새로운 가격은 암묵적인 최대 연회비로 상한이 설정됩니다. 예를 들어, f(n)=1/2*n^2이므로 f'(n)=n입니다. 당신이 7년 후에 5달러의 입찰을 받으면, 연회비는 5달러로 상승하지만, 7년 후에 10달러의 입찰을 받으면 연회비는 7달러로만 상승합니다. 만약 일정 기간(예: 1년) 동안 입찰이 없으면 n이 재설정됩니다. 누군가가 입찰했지만 거부되면 n이 재설정됩니다.
물론, 우리는 f(n)이 "합리적"이어야 한다는 매우 주관적인 기준이 있습니다. 우리는 다양한 함수 형태를 시도하여 절충안을 제안할 수 있습니다:

표에 있는 금액은 해당 연한 동안 도메인을 보유하는 데 필요한 이론적으로 최대 금액일 뿐입니다. 실제로 거의 모든 도메인의 입찰자가 높은 가격을 제시할 의사가 없기 때문에, 거의 모든 도메인 소유자가 최종적으로 지불하는 요금은 최대 가격보다 훨씬 낮을 것입니다.
"상한형 연회비" 의 매력 중 하나는 일부 버전이 현 상태보다 기존 도메인 소유자에게 더 유리하다는 것입니다. 특히, 우리는 입찰되지 않은 도메인은 연회비를 지불할 필요가 없고, 입찰이 연회비를 매년 5달러로 상한을 높일 수 있는 시스템을 상상할 수 있습니다.
외부 입찰의 수요는 분명히 도메인의 가치를 나타내는 신호를 제공합니다(즉, 소유자가 다른 사람을 배제하고 자신이 이를 통제하기 위해 얼마나 많은 비용을 지불하는지). 따라서, 당신이 도메인을 유지하는 데 필요한 비용 수준에 대해 어떤 의견을 가지고 있든지 , 당신은 수요 기반의 요금 매개변수를 선택해야 합니다.
나는 여전히 초선형 함수 f(n)의 지지를 고수하며, 시간이 지남에 따라 최대 연회비가 상승하는 것이 좋은 아이디어라고 생각합니다. 첫째, 장기적인 안전을 위해 더 많은 비용을 지불하는 것은 모든 경제의 공통된 특징입니다. 고정 금리 모기지는 일반적으로 변동 금리 모기지보다 더 높은 금리를 가집니다. 더 긴 잠금 기간을 제공하면 더 높은 이자를 받을 수 있습니다; 이는 은행이 당신에게 장기 보증을 제공하는 대가로 지급하는 보상입니다. 마찬가지로, 장기 정부 채권은 일반적으로 더 높은 수익률을 가집니다. 둘째, 연회비는 도메인의 시장 가치에 따라 조정되어야 합니다; 우리는 단지 그것이 너무 빠르게 변동하는 것을 원하지 않습니다.
초선형 f(n)의 가치는 여전히 상당한 기간 동안 소유권을 강력하게 보장할 수 있습니다: 선형 요금 증가 공식을 사용하여 f(n)=p0*n+15/2*n^2로, 6000달러(연간 120달러)만으로 25년 동안 도메인 소유권을 보장할 수 있으며, 기본적으로 더 적은 비용을 지불할 가능성이 높습니다. 반검열 서비스의 경우, "등록 후 잊어버리기"의 이상적인 모델은 여전히 유효합니다.
결론
재산 규범을 약화하고 요금을 증가시키는 것은 많은 사람들에게 심리적으로 불쾌할 수 있습니다. 이러한 요금이 명백한 경제적 이점을 가져오더라도, 당신이 요금 수익을 UBI로 전환할 수 있고, 수학적으로 대다수의 사람들이 당신의 제안에서 경제적 순이익을 얻을 것이라고 주장하더라도 상황은 여전히 그렇습니다. 도시에서 교통 혼잡세를 증가시키는 것은 어렵습니다. 사람들은 교통 혼잡세를 지불하기 위해 두 가지 선택이 있다는 것을 매우 잘 알고 있지만, 하나는 달러로 교통 혼잡세를 지불하는 것이고, 다른 하나는 느린 교통 속에서 고통받으며 낭비된 시간과 약화된 정신 건강의 대가로 교통 혼잡세를 지불하는 것입니다. 비록 토지 가치세가 많은 면에서 가장 효과적이고 무해한 세금 중 하나이지만, 여전히 채택되기 어렵습니다. 내 생각에, Unstoppable Domains가 "영원히 갱신 요금 없음"이라고 공개적으로 자랑하는 것은 매우 단기적이지만, 적어도 어느 정도 효과가 있는 것은 분명합니다. 그렇다면 왜 나는 도메인 소유권에 요금과 조건을 추가할 가능성이 있다고 생각할까요?
암호화폐 공간은 인간이 정치적 심리에서 직면하는 깊은 도전을 해결하지 않을 것입니다. 인간은 수세기 동안 실패해 왔습니다. 그러나 우리는 반드시 문제를 해결할 필요는 없으며, 나는 현실적인 관점에서 성공의 희망을 가져올 수 있는 두 가지 가능한 답을 보고 있습니다:
첫 번째는 민주적 정당성입니다: 충분히 타협된 제안을 제시하여 충분히 많은 사람들이 만족할 수 있도록 하며, 심지어 일부 기존 도메인 소유자(잠재적인 도메인 소유자뿐만 아니라)에게 현재보다 더 나은 상황을 제공할 수 있습니다.
예를 들어, 우리는 수요 기반의 연회비를 시행할 수 있으며, 8자 이하의 도메인에 대한 연회비 상한을 640달러로 설정하고, 더 긴 도메인에 대해서는 연간 5달러로 설정하며, 아무도 입찰하지 않으면 도메인 소유자는 아무 비용도 지불하지 않도록 할 수 있습니다. 이러한 제안 하에 많은 일반 사용자들이 돈을 절약할 수 있을 것입니다.
두 번째는 시장 정당성입니다: 기존 시스템에 대한 사람들의 기대를 전복할 필요 없이 정당성을 얻을 수 있으며, 반대로 새로운 시스템(또는 하위 시스템)을 만드는 것입니다.
전통적인 DNS에서는 새로운 최상위 도메인을 생성하여 기존 최상위 도메인과 마찬가지로 편리하게 사용할 수 있습니다. ENS에서는 .eth만 사용하겠다는 명확한 아이디어가 있으며, 기존 도메인 시스템과의 충돌을 피하고자 합니다. 그러나 기존 하위 도메인을 사용하는 것은 완전히 가능하지 않습니다: foo.bar.eth는 foo.eth보다 훨씬 떨어집니다. 가능한 중간 경로는 ENS DAO가 단일 문자 도메인을 완전히 하위 도메인에 대해 신뢰할 수 있는 중립 시장을 운영하는 프로젝트에 맡기는 것입니다. 단, 그들은 ENS DAO에 최소 50%의 수익을 전달해야 합니다.
예를 들어, x.eth는 그 하위 도메인에 대해 내가 제안한 가격 책정 솔루션 중 하나를 적용할 수 있으며, t.eth는 ENS DAO가 반사기 및 상표 목적을 위해 하위 도메인을 강제로 이전할 수 있는 메커니즘을 구현할 수 있습니다. foo.eth의 어떤 대안으로서 foo.x.eth는 그저 그럭저럭 괜찮습니다.
ENS의 도메인 가격 책정을 변경할 수 없다면, 시장 기반 접근 방식을 강력히 고려해야 하며, 하위 도메인에서 다른 규칙을 채택한 시장을 명확히 장려해야 합니다.
나에게 암호화폐 공간은 단순히 화폐가 아닙니다. 나는 ENS에 대한 관심이 그 도메인 소유권 개념을 중심으로 하지 않으며, 그것은 조건 없이 무한히 엄격한 재산권과 유사합니다. 반대로, 나는 이 공간에 대한 관심이 신뢰할 수 있는 중립성과 강력하게 보호된 재산권, 특히 정치적 검열과 권력자의 임의적이고 표적화된 개입을 방지하는 데 더 중점을 두고 있습니다. 그럼에도 불구하고, 높은 재산권 보장은 도메인 시스템의 운영에 여전히 매우 중요합니다.
위에서 제안한 혼합 제안은 내가 완전한 신뢰할 수 있는 중립성을 유지하고, 높은 재산권 보장을 계속 제공하며, 도메인 점유 비용을 증가시켜 ENS DAO에 더 많은 수익을 가져오고, 중요한 공공 제품에 헌신할 수 있도록 하며, 원하는 도메인을 얻지 못한 사람들에게 도메인을 얻을 기회를 제공하기 위한 시도입니다.
특별히 Lars Doucet, Glen Weyl 및 Nick Johnson의 다양한 주제에 대한 논의와 피드백에 감사드립니다.
















