DAOの規制の転機が現れた?米国の二つの州の法案が出て議論を引き起こす
執筆:肖飒lawyer
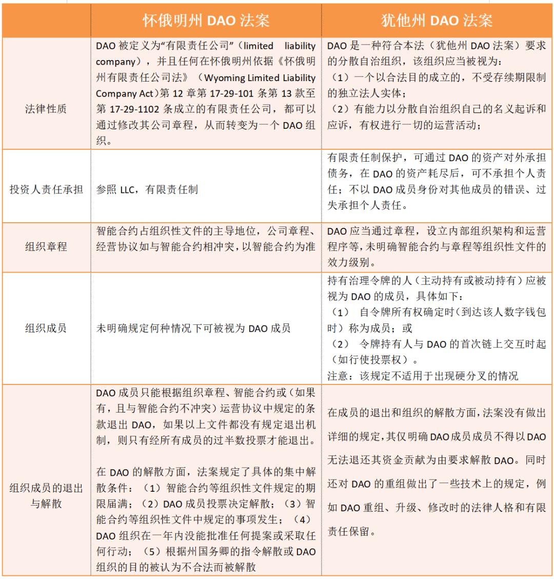
2023年2月、ユタ州は最新のDAO規制法案を発表しました。2021年のワイオミング州のDAO法案と比較して、新法は法人資格と有限責任の面でさらに進展しています。主なポイントは以下の通りです:
ユタ州DAO法案のハイライト概要
法案はDAOに独自の新しい法的認識の形態を与えました。ユタ州はワイオミング州の「古い瓶に新しい酒」の規制アプローチを採用せず、有限責任会社(limited liability company、LLC)モデルをDAOに適用するのではなく、DAOとLLCを明確に区別し、画期的な立法思考でDAOのために新しい法人実体を創造しました。
法案はDAO組織を有限責任制として明確にし、2022年の米国商品先物取引委員会(CFTC)対bZx DAO(後にOoki DAOに改名)事件におけるDAOメンバーが個人資産で無限連帯責任を負うべきかという論争を解決しました。
DAOの税制を確立しました。
DAO参加者には暗黙の信託責任がないことを明確にし、これらの義務が参加者に適用されることが明示的に宣言されていない限り、責任を負わないことを確認しました。
DAO参加者の匿名性を保護します。
DAOが実質的にDAOであることを保証するための「技術的なチェック」措置を取り入れました。
一、ユタ州DAO法案の概要
DAOとは何かについて、飒姐チームはすでに体系的な紹介を行っています。興味のある方は参考にしてください:《オリジナル | DAOは未来の新しい「会社」となるのか?》今日はこれ以上詳しくは述べません。DAOは近年登場した新しいビジネス実体であり、構成メンバー、運営管理、利益配分、税制などの多くの面で既存のビジネス構造と明らかに異なるため、DAOの法的性質と規制措置については常に議論が存在しています。各国にはすでに多くのDAOの実例がありますが、これらのDAOは規制措置と法的性質において依然として「古い瓶に新しい酒」の状態にあります。この現状は、ワイオミング州が2021年に発表したDAO法案が先例を作ったことに起因しています:DAOを現実世界で比較的類似し、すでに発展したLLCと類似して規制することを許可し、さらにはワイオミング州のDAOとLLCの相互変換を許可しました。言い換えれば、このような規制思考の下では、DAOはLLCであり、LLCはDAOです。
正直なところ、新しい技術に直面して、古い事物を類比して規制することは最も一般的な戦略ですが、実際には立法機関や規制機関のやむを得ない妥協でもあります。類比規制は緊急の問題を解決することができますが、新興事物の独自性を無視し、長期的な発展には不利です。
したがって、慎重な検討と激しい議論の結果、ユタ州は仮想資産規制の分野で大きな一歩を踏み出し、仮想資産を受け入れる誠意を実際の立法行動で示しました:ユタ州分散型自律組織法("Utah Decentralized Autonomous Organizations" Act)、略して「ユタ州DAO法案」です。この法案の多くの内容は、暗号コミュニティCOALAが提案したDAOモデル法テンプレート(DAO Model Law)を大いに参考にしているため、ユタ州法案はDAOの法人資格と有限責任に関して非常に「革新的」な規定を設けています。
二、ワイオミング州VSユタ州、DAO規制の違いは?
ワイオミング州とユタ州は、アメリカに不慣れな多くの方々にとって、存在感が非常に低い州です。大都市もなく、世界的に有名な大学もなく、名産品も数えるほどしかありません。知名度以外にも、ワイオミング州とユタ州には非常に多くの類似点があります:同じく美しい風景、豊富な鉱産資源を持ちながら、経済発展は相対的に遅れている;同じく農業(畜産業)と鉱産加工業を主要な支柱産業としている;同じく広大な土地に人が少ない;同じく仮想資産業界に対して積極的な歓迎の姿勢を持っている……
DAO規制に関しても、ワイオミング州とユタ州は相次いで関連法案を発表しました。ワイオミング州の法案については、飒姐チームがすでに紹介しています(詳細は《オリジナル | DAOは未来の新しい「会社」となるのか?》および《飒姐チーム | DAOは中国で合法的に運営できるか?》)今日は比較の基礎の上で、ユタ州の革新についてお話しします。

総じて、ワイオミング州のDAO法案は規定が粗く、DAOの多くの技術的特性に対する規定がなく、単純にLLCを参考にして類比規制を行っています。一方、ユタ州のDAO法案はより詳細で、仮想資産に対する課税という難題に対して独自の解答を示し、さらにはハードフォークなどの技術に対する規定も設けています。しかし、ワイオミング州は手を抜いているものの、そのDAO法案は現実的で既存のビジネス制度との適合度が高いのに対し、ユタ州のDAO法案は理想主義に満ちていますが、実際の実行効果は飒姐チームには予測できません。
三、ユタ州DAO法案、妥協か寛容か?
飒姐チームは、ユタ州のDAO法案が仮想資産業界の従事者に新しく前向きな規制フレームワークを提供している一方で、解決すべき現実的な問題も多く存在すると考えています。
まず第一に、法案の実行可能性です。あまりにも新しい法人格の革新と有限責任制の規定は、アメリカの現在の会社法制度の下では十分な規範供給を持たない可能性があります。執行機関も法案が要求する規制能力を持っているとは限りません。簡単に言えば、ユタ州DAO法案の高尚な理想は現実世界で落ち着く支点を見つけるのが難しいということです。これは、あまりにも先進的な制度革新がアメリカの既存のビジネスルールと不一致であり、すでに形成されている比較的安定したルール体系を破壊する可能性があるからです。現在、この矛盾は徐々に生じています。一方で、ユタ州DAO法案の税制に関する規定は従来の慣行と異なり、連邦税制とも一定の食い違いがあります。税の矛盾を解決し、仮想資産とDAO組織に適用される課税および徴税ルールを作成することが今後の重要な課題です。もう一方で、ユタ州は伝統的な畜産業と製造業を支柱産業とする州であり、金融やビジネス規制に関する経験が不足しており、関連する執行機関は法案が要求する関連規制執行能力を欠いています。
次に、ユタ州はワイオミング州DAO法案とCOALAモデル法を参考にして法案を急いで策定したため、関連規範の実践が不足しています。この法案は具体的な規定の中でブロックチェーン技術の特性を強調し、ハードフォークやブロックチェーンのアップグレードなどに対して一見操作可能な規定を設けていますが、実際に実行可能かどうかは今後の検証が必要です。現在、世界各国や地域はNFTやDAOなどの新興事物に対する立法を一時的に保留しているのは、関連する立法経験や技術が不足しているからではなく、これらの新興事物が依然として急速に発展しているためです。急いで立法を行うことは、新技術の発展を不適切に制限する可能性があります。したがって、ユタ州のDAO法案は既存の制度の下で暗号業界に対する「寛容」であるというよりも、同州が急いで暗号業界を通じて振興と発展を実現したいという「妥協」と言えるでしょう。
四、最後に
理想的な法案が現実の問題を解決できず、金融の安全や社会の安定に悪影響を及ぼすのであれば、古い瓶に新しい酒の時代に戻る方が良いでしょう。しかし、私たちはユタ州がDAO法案において仮想資産業界に示した善意と寛容、そしてDAOはDAO、LLCはLLCという制度上の革新を非常に評価しています。しかし、人類のビジネス制度と争議解決メカニズムは何百年もの進化を経て、確立されたルール体系を形成しています。短期間での変更は非常に困難なことであり、その間、仮想資産の従事者が十分な忍耐と信念を持つことが重要です。















