Solv V3:分散型流動性インフラの改革

Solv Protocolは2020年10月の設立当初から、オリジナルトークン標準ERC-3525(SFT)を提案し、さまざまな将来のキャッシュフローをトークン化することを目指しており、業界に新しい資産クラスをもたらしました。2022年9月、ERC-3525は正式にEthereum公式コミュニティによって承認され、正式な標準となりました。現在、40以上の開発チームがそれに基づいて製品を開発しており、そのほとんどのチームがSFTを使用して将来のキャッシュフロー資産をパッケージ化しています。これには、ロイヤリティ収入、給与収入、プロトコル収入、会員カードなどが含まれます。オリジナルチームとして、SolvチームはSFTの鋳造、発行、取引のインフラを構築し、一連のSFT製品とサービスを提供しています。
2021年4月、私たちは正式にVesting Voucher(Solv V1)を発表し、64のプロジェクトにサービスを提供し、彼らの管理枠を支援しました。2022年3月にはBond Voucher(V2)を正式に発表し、業界初のオンチェーン債券市場を構築し、1億ドル以上の債券発行と取引量を達成しました。累計で20,000個のSFTを鋳造し、SFTのインタラクションアドレス数は17,000を超えました。
2023年3月、私たちは正式にSolv V3を発表しました。これは業界全体にサービスを提供する流動性インフラです。この製品は、業界に統一された、信頼性の高い、透明なファンド製品発行プラットフォームを提供し、資金調達者がオンチェーンファンドを発行、管理、決済することで効率的な資金調達を実現します。
Solv V3は主に2つのモジュールで構成されています:
モジュール1の目標は、オンチェーンファンド発行のハードルを下げることです。
Solv V3は、オンチェーンファンド製品の定義、管理、決済を提供し、あらゆる資金調達者がNFTを作成するのと同じくらい簡単に投資証明書を定義・作成できるようにします。同時に、製品の管理と決済は、SFTに対する送金、引き出し、分割移転取引を通じて実現できます。

Solvモジュール2の目標は、資金の安全性と制御を保証することです。
ファンド製品のバックエンドの保管が統合されています。ファンドマネージャーは、安全で信頼できる環境と基準の下で調達した資金を操作できます。これにより、自らの潔白を証明することができます。この能力により、ファンドマネージャーは、何の担保も提供せずに数千万の資金を調達することが可能です。

このような製品は:
資金の目撃者が自由にあらゆる種類の金融商品を作成でき、極めて低コストでその商品を管理できるようにします。これには、固定収入商品、変動収入商品、マネーマーケットファンド、プライマリー投資、量的ファンド、インデックスファンド、さらにはオンチェーンREITS製品などが含まれます。
投資家がより多くのアルファ機会に参加できるようにします。極めて低いファンド作成コストにより、過去には開放されなかったアルファ収益が多くの市場ユーザーに提供されるようになります。各ユーザーは同時に数十種類の投資商品SFTに投資し、保有することができます。
投資ユーザーは強力なバックエンド資金監視能力と投資ポジションの管理能力を持っています。パネル機能と保管機能を通じて、ユーザーは資金の状態を直感的に監視し、重要な瞬間に資金の使用権限に影響を与えることができます。

Solv V3は、Gnosis Safe、Cobo、Enzyme、Ceffu、Copperなどの複数の保管機関と統合されています。SFTは投資シェアとしてMetamask、Debankでも認識されます。将来的には、多くの担保貸出プラットフォームで追加の流動性を得ることができるようになります。Solv V3を中心に、非常に効率的で透明な流動性市場が形成され、業界に統一された信頼性の高い流動性配分層を創出します。
モジュール1: ファンド製品の定義、管理、決済
Solv V3は主に以下の機能を提供します:
ファンド発行:ファンドマネージャーはSolv V3でカスタマイズ可能な申込・償還ポリシー、費用基準、投資戦略などのパラメータを持つ汎用ファンドを発行します。ファンドの核心情報はスマートコントラクトに記録されます。
ファンド購入:投資家はファンドを購入し、ファンドSFTをシェア証明書として取得します。
ファンド取引:ファンドSFTはSolv Marketplaceおよび第三者NFT市場で取引できます。
ファンド決済:ファンドの純資産価値を自動計算し、スマートコントラクトを通じてファンドの償還と利益の分配を処理します。
資金保管:Solvは中央集権的および分散型の保管インフラを統合し、カスタマイズされた保管サービスを提供し、資金が制御可能な条件下で使用されることを保証し、資金の安全を確保します。
資金監視:Solvは第三者のオンチェーンデータプラットフォームのAPIと中央集権的取引所のAPIを統合し、投資家が資金の使用状況を監視できるようにします。
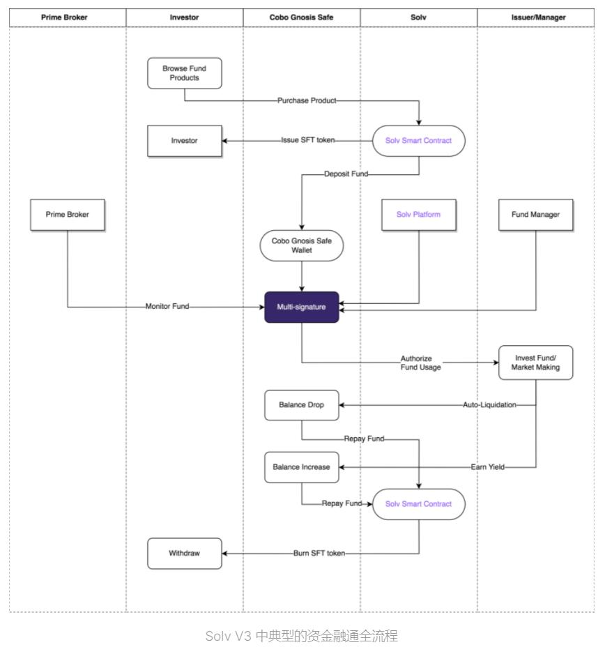
オンチェーンマーケットメーカーが資金を調達するのはSolv V3の典型的な応用シーンです。たとえば、マーケットメーカーAがUniswap V3でのマーケット資金を調達したいとします。マーケットメーカーがSolv V3で調達した資金は、マーケットメーカーAとプライムブローカーが共同管理するGnosis Safeマルチシグアカウントに入ります。Cobo ArgusはAの資金の使用を特定の高頻度操作に制限します。投資家はSFTを取得し、SFTの移転取引を通じて流動性を得ることができます。期限が来たら、Aはスマートコントラクトを通じて利益を決済し、すべての投資家はSFTを通じて利益を受け取ります。このシーンの具体的な流れは以下の通りです:

スマートな収益(Smart Yield)は、私たちがSolv V3を設計する際の核心理念です:
収益を選択する前提は資金の安全を保証することです。統合された保管サービスと資金監視システムを通じて、資金が安全で制御可能な条件下で使用され、十分に公開され透明であることを確保し、対抗リスクを大幅に低減し、投資家の信頼を高めます。
柔軟な戦略選択を提供し、柔軟に組み合わせ可能な製品構造を持つことで、マーケットメーカーは多様な戦略を採用でき、資金をDeFi、CeFi、さらにはTradfiで使用し、DeFiの平均的なリターンを上回る収益を提供します。
オープンな暗号エコシステムとの相互運用を通じて流動性をさらに向上させます。SFT自体の組み合わせ可能性と相互運用性に基づき、ユーザーは資金ポジションを柔軟に操作して流動性を得ることができます。これには、担保貸出やSFTの前倒し取引などが含まれます。
より多くのSFT資金プールの設計理念については、下にスクロールして付録をご覧ください。
モジュール2: 資産管理製品のバックエンド保管と監視
私たちが現在認証し、サポートしている保管ソリューションはGnosis Safe、Ceffu、Cobo、Enzyme、Copperなどです。資金調達者は、私たちの共同保管ソリューションを受け入れる必要があります。過去にこれらのプラットフォームで実際の応用事例があります。ここでは、資金調達者が保管の下で資金を取得し管理する方法、そしてユーザーが資金の使用を監視する方法を説明する例を示します。
アリスは資産管理マネージャーで、Uniswapでの範囲マーケットメイキングに非常に優れています。彼女はこの製品を発行する際に、Solv V3で事前に製品パラメータを設定する必要があります:
このファンド製品に関する情報の説明。名称(仮にDegen Alice 01と呼びましょう)、戦略、バックエンド保管ソリューション、期間、期待収益率など。
Coboマルチシグウォレットアドレスを設定し、このアドレスを共同管理する信頼できる第三者を探します。そして、事前にホワイトリストに登録する必要がある操作を設定します(事前に設定しておけば、許可なしでこれらの操作を行うことができます)。
設定が完了したら、正式にファンドシェアを発行できます。調達した資金は、事前に合意された方法でマルチシグウォレット内で操作されます。追加の操作が必要な場合は、マルチシグを通じて承認を得る必要があります。期限が来たら、アリスはマルチシグウォレットからSolvのスマートコントラクトに資金を引き出します。すべてのファンド額の保有者は比例して資金を引き出すことができます。
ボブが購入者の立場に立つと、彼が保有するDegen Alice 01は、アリスの資金純資産の状態を監視するパネルを持つことを許可します。たとえば、初期純資産が1で、最終決済時には1.2になる可能性があります。これは、最終的にアリスが20%の収益を上げたことを示しています。この時、アリスはボブに約束した収益率、たとえば8%に従って、対応する元本と収益をSolvのスマートコントラクトに支払う必要があります。
今後の計画
私たちは3月21日にV3のテストネットとメインネット製品を正式に立ち上げます。私たちは2月にベータ版を立ち上げ、内部テストを完了しました。
2月から4月の間に、ファンドマネージャーが固定収入型ファンド製品、構造化製品、およびエクイティファンドを作成できるようにサポートします。
4月中にファンドマネージャー向けのホワイトリスト活動を開始し、活動期間は2ヶ月です。主な目的は、質の高いファンドマネージャーのシードユーザーを選別することです。
Q3およびQ4に、ファンドマネージャーからの大量のフィードバックに基づいてV3.1製品を発表し、その後、経済モデルのインセンティブおよびDAOガバナンスフレームワークの開始を検討します。
付録:資金プール2.0------SFTベースの資金プール
DeFiの主流モデルはERC20に基づいて統一された資金プールを構築しています。SFTに基づく資金プールは、ERC20資金プールよりもSolv V3のシーンにより適しています。
資金調達者が金融商品を作成する際、本質的には機能豊富な資金プールを構築しており、ユーザーはいつでも投資証明書SFTを購入することでこのオープン資金プールに資金を投入できます。時には、資金調達者が特定の時間帯にのみ資金を受け入れるように設定することもあり、その場合、その資金プールは閉鎖型の資金プールとなります。
私たちは、より強力な資金プールをサポートする新機能を開発しています。たとえば、投資家が資金プールに投入する前に償還日を事前に設定でき、SFT発行者はこれらの償還リクエストを事前に考慮して資金の柔軟な期限マッチングを実現できます。この場合、SFTのメタデータには償還日という内容を追加する必要があります。以下の図のように:

注意すべきは、SFTとFTが同じ均質化能力を持っているため、SFTの規模が成長するにつれて、SFTに基づくAMMモデルが出現すると考えています。総じて、SFTの組み合わせ能力と流動性能力はFungible Token ERC20に劣らず、そのカスタマイズ機能はさらに強力です。














