Web3プロジェクトはどのように成熟したビジネスモデルとトークンエコノミーを設計するのか?
原文タイトル:《成功する次のWeb3サイクルのための成熟度:トークンエンジニアリングのケース》
著者:Achim Struve,Outlier Ventures
編纂:aididiaojp.eth,Foresight News
最近のFTXの暴落によって引き起こされた暗号市場の崩壊は、Web3プロジェクトのビジネスモデルとトークン設計の脆弱性を明らかにしました。本稿では、特定の失敗したプロジェクトについて具体的な分析を行うのではなく、Web3トークン経済が次の採用サイクルで十分に成熟するための必要条件に焦点を当てます。今日においては、より良いユーザー体験と低い技術的ハードルが重要な「フロントエンド」の問題です。一方で「バックエンド」では、トークンエンジニアリングを通じてより良い定量モデルを実現する必要があります。良好なマーケティング、採用率、ユーザー体験がなければ、完全に最適化されたトークン設計を持つWeb3プロジェクトであっても成功することは不可能です;逆に、そのプロジェクトは最高のユーザーインターフェースと使用体験を持ち、豊富なコミュニティマーケティング活動を行っていても、定量的な基盤に基づいた慎重なトークン設計がなければ成功することはありません。
トークン設計を最適化するには?
トークンエンジニアリングは比較的新しい分野であり、2018年に初めて広く注目を集めました[1]。トークンエンジニアリングとは、学際的なアプローチを通じてトークンベースの経済モデルを設計、モデリング、検証、最適化することを指します。Sayamaによれば、トークン経済は複雑なシステムであり、2つの核心概念を持っています:エマージェンスと自己組織化[2]:
「エマージェンスは、システムの微視的および巨視的特性の間の重要な関係です。微視的性質から単純にそれらを説明することが難しいとき、巨視的性質はエマージェンスと呼ばれます。」
「自己組織化は、時間の経過とともにシステムが自発的に再バランスされた巨視的構造や行動を形成する動的プロセスです。」
これらの2つの概念は暗号経済モデルに存在し、システムが予測不可能な状態に収束することを示すものであり、これは個々のノードまたは全体の利害関係者グループの相互作用の決定の結果です。このような自己組織化行動は、実用プロトコルとのリアルタイムの相互作用の段階で発生する可能性があり、また提案や投票への参加を通じてガバナンスの段階で発生することもあります。したがって、これらの複雑な相互依存関係を理解するために、トークンエンジニアはデータシミュレーションを行う必要があります。
図1は、トークンエンジニアが暗号経済モデルを分析する際に使用しなければならないいくつかの異なる学問分野を示しています。本稿における「トークン経済」と「暗号経済」は同じ意味です。

図1:VoshmgirとZargham[3]に関連する暗号経済システムの学問分野
暗号経済システムは、異なる目標とインセンティブパターンを持つ異なる主体から構成される複雑な適応ネットワークであり、ブロックチェーン上に展開された暗号通貨を通じて互いに接続されています。「暗号経済」という用語は、最初にイーサリアム開発者コミュニティで言及され、異なるノードが信頼不要のスマートコントラクトに基づいて相互作用できる分散型ブロックチェーンネットワークを指します。これらのスマートコントラクトはコードの形式でブロックチェーンに展開され、異なるノード間のすべての取引が完全に透明で変更不可能であることを保証します。ほとんどの場合、このネットワーク内の特定のノードは、自身の短期または長期の財務状況を最適化しようとします。しかし、分散型ガバナンス構造が存在する場合、一部のエージェントはより多くの投票権を得ることを主要な最適化目的とします。投票権は、彼らが組織を自身の利益に合った方向に導くことを可能にします。Eyalのマイナーのジレンマの例は、エコシステムへの影響を考慮せずに短期的な最大利益を最適化することが長期的な利益を損なう可能性があることを示しています[4]。
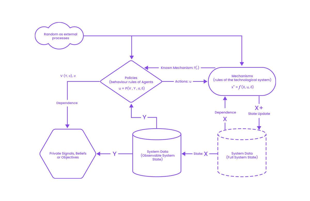
異なる市場条件下でシステムの安定性と持続可能性を維持するための最適な意思決定モデルを見つけるために、エンジニアは図1に示された部分またはすべての学問知識を利用してデータ駆動型モデルまたはデジタルツインを作成します。Zhangらは、ノードベースの暗号エコシステムのモデリング手法を提案しました。彼らは技術システム内でノードが遵守すべき基本ルールとその行動戦略の一般モデルを開発しました[5]。図2は、そのモデルの高レベルの数学的記述を示しています。

図2:状態と行動以外のさまざまな要因に対するノードの信念と政策の一般モデル。プライベート信号σ、プライベート目標V(·)、部分的に観察可能な状態X、観察可能な部分空間Y⊆X、および潜在的な未知分布から抽出された追加の環境ランダムプロセスδを含む。
図3は、異なる基本的なエンティティとそれらがトークンエコシステムで果たす影響要因について、より具体的かつ簡略化された説明を示しています。図2と一致して、エンティティ間の相互依存関係は一方向的、循環的、または再帰的であり、非線形の複雑な相互作用システムを引き起こす可能性があります。図3の一方向関係は、マクロ経済および地政学の観点から市場における企業の感情を観察したものです。採用者の取引はトークンの評価に影響され、トークンの評価はトークン供給の分布に影響され、トークン供給の分布は売買に依存し、これが閉じた循環を形成します。再帰的な関係を通じて、採用者はビジネスとトークンの評価に対する見解に基づいて市場を変換することもできます。もちろん、これらの例示的な相互作用シナリオには、さらに多くの要因が影響を与えています。

図3:分散型ガバナンス構造のないトークン経済システムにおける異なる主体間のさまざまな影響要因の概略と簡略化された説明。
エンジニアは、異なる層のブロックチェーン、DeFiプロトコル、GameFi、メタバース、NFTプロジェクトなどを含むさまざまな暗号エコシステムをモデル化できます。たとえば、同質トークンに基づく一般的なWeb3ビジネスの場合、エンジニアはモデル内でエコシステムと市場の反応に対して異なる設計選択と仮定を行う必要があります。たとえば、
- トークン供給の種類:固定またはインフレ
- 全体的なビジネスモデルの貨幣仮定
- 流動性設計
- 計画されたトークンの買い戻し
- 投資家のトークン配分、相応の割引およびロックアップスケジュール
- トークンの配分と管理
- 採用仮定と市場の感情
- 公共事業
- エージェントレベルの粒度と行動
モデルの結果は、その基本的な仮定と入力データに密接に関連しており、可能であればすべてのパラメータは疑問視され、検証されるべきです。トークンの観点から、慎重に考えられたビジネスモデルは、その内在的価値と需要に関する問題を考慮し、強力な目標声明、スマートに設計された公共事業、価値フローチャート、利害関係者マッピングなどの要素を持つ必要があります。トークンエンジニアがこの全体像を完成させると、全体の暗号ビジネスはより明確で具体的な定量的なレベルに引き上げられます。安定した持続可能で利益を上げる未来のWeb3ビジネスやプロジェクトを望むすべての人にとって、このステップは無視できません。
トークンエンジニアリングがなければ持続可能性はない
小規模な市場価値のトークンに対して、マクロ市場の感情は通常、高いボラティリティとして現れます。したがって、暗号市場のベアマーケットは欠陥のある小規模暗号企業の淘汰を加速させる役割を果たします。トークン価格の下落はWeb3企業が唯一懸念する問題ではありませんが、トークンの価格行動自体は全体の価値捕捉能力を代表するものではありませんが、重要な市場指標です。図4は、Web3ビジネスの簡略化された定量トークンモデルの結果を示しています。赤い円は、企業の準備金が約8年後にトークンを使い果たす時点を示しています。これは固定供給トークン設計の典型的なケースですが、トークンエンジニアリングの方法を通じて適切な数値予測が行われていません。

図4:定量トークンモデルによるトークン供給予測の例。このケースは、持続不可能なエコシステムを示しており、準備プールは約8年後にトークンを使い果たします。
暗号経済をより成熟させるためには、安定性と持続可能性の向上が暗号プロトコルの必要な要求特性です。これが、Web3企業がそのエコシステムに対して定量分析を避けられない理由です。持続可能性は多面的な言葉であり、さまざまな種類を含みます。
トークンエコシステムの持続可能性は、トークン供給とトークンの価値捕捉に直接関連しています。供給の持続可能性は、企業のウォレットに常に異なる利害関係者グループに授与するための十分なトークンが存在しなければならないことを意味します。長期的に供給の持続可能性を確保するために、Ethereum、Cardano、Solana、AvalancheなどのL1プロトコルは、しばしばトークンの鋳造能力を持っています。ほとんどの場合、L1プロトコルはトークン発行の希薄化効果に対抗するために焼却メカニズムを実施し、長期的なデフレを目指します。しかし、インフレ率とネットワークサポートのインセンティブは、常に十分なインセンティブが検証ノードを運営するために存在することを保証するために、定量的なレベルで予測される必要があります。これらのレイヤー1の上に構築されたプロジェクトは、投資家にとって持分が希薄化されないプロジェクトがより好まれるため、固定のトークン供給を選択する傾向があります。Web3ビジネスは、常に十分なトークンを支払うために注意深く計画し、定量的予測を完了する必要があります。安定または価値が上昇するトークン評価も彼らの利益に合致します。McConaghyは、成功したWeb2ビジネスと国民経済から学んだWeb3持続可能性循環モデルを提案しており、参考にする価値があります[6]。マーケティングの観点からは、トークン価格の下落は否定的な事象かもしれませんが、これは必ずしも保有者が適切なトークン報酬を得た場合に彼らの持分が希薄化されることを意味するわけではありません。同様に、すべての正確なシステム状態とパラメータセットは、エコシステム内で異なる市場条件に対してテストされる必要があります。これは、ある利害関係者グループがエコシステム内で他の利害関係者グループを潜在的に利用するのを防ぐためにも重要です。トークン供給と評価はWeb3ビジネスの成功にとって重要であり、トークンエンジニアリングのデータ駆動特性はこの点で必要です。
すべてのシナリオの利益予測
トークンエンジニアが考慮すべきもう一つの要素は、プロトコル参加のインセンティブです。Web3企業は常に顧客がそのトークンを購入、保有、使用する動機を考慮しなければなりません。トークンエコシステムモデルは、企業の潜在的な利益を予測するだけでなく、異なる利害関係者の潜在的な利益を予測するのにも役立ちます。トークンとWeb3ビジネスの採用は、利害関係者への貨幣的インセンティブに高度に依存しています。トークン保有者は、トークンステーキングメカニズムを通じて、ガバナンスへの参加、製品使用の割引、またはトークン支払いを受け取る資格を得ることができます。トークンステーキングへの参加は、トークン保有者がWeb3プランに対して信頼を示すものであり、その結果、トークン保有者は報酬を得ることができます。トークンステーキングメカニズムは流通供給を減少させ、希少性を生み出しますが、重要なのは採用者に対する報酬の設計方法です。
保有者は通常、支払いの報酬から現金化を求めるため、報酬の収益は近い将来に市場の売り圧力を増加させ、結果としてトークン価格の下落を引き起こす可能性があります。一度参加者がこの状況が続くのを見れば、ますます多くの利害関係者がステーキングを解除し、トークンを売却し、プロトコルから退出する可能性があり、これがトークン価格の螺旋的な下落を引き起こす可能性があります。ロックアップ期間によって異なる場合、ステーキング者の報酬収益が低すぎると、人々にプロトコルに参加し、ステーキングするための十分なインセンティブを提供できず、その結果、ステーキングの期待効果が低下します。トークンエンジニアは、これらの異なるシナリオにおける利害関係者の行動をモデル化する必要があります。
異なる角度と仮定の下でL1ブロックチェーンを調査するために、CADLabsはオープンソースのイーサリアムradCADモデル[7]で多くの前提実験を行いました。モデルの与えられた合併[8]日付を過去の特定の日付に調整することで、イーサリアム財団はすべてのプルーフ・オブ・ステーク(PoS)検証者がネットワーク内で担保しているETHの総量と、米ドル建てのETH価格が異なる場合の期待利益率を示すことができます。図5の色分けマッピングに示されています。

図5は、担保されたETHの量が増加すると、エコシステムが検証者に対して利益を減少させることを示しており、これはネットワークの検証者参加度が高まることを意味します。Buterinは、この効果が検証者の数を健康的なバランス状態に保つべきであると述べており、常にネットワークの分散化を維持するために十分な検証者が存在する必要があります。担保されたETHが少ない場合、利益率が増加し、逆に参加者が過剰になるのを防ぐことができます[9]。トークンエンジニアが提供するモデルの助けがなければ、これらの洞察を定量化することは困難です。
小結
本稿では、次のWeb3サイクルにおいて、トークンエンジニアが定量的手法に基づいてより成熟した暗号エコシステムを設計する必要があることを強調しました。トークンエンジニアリングの学問は、このようなシステム内の異なる重要な関係の作用過程をシミュレーションすることを目的としています。トークンエコシステムの設計は、ブロックチェーン、チェーンゲーム、NFT、DeFi、メタバースなどのWeb3分野と密接に関連しています。定量的な方法で暗号エコシステムをモデル化することは、自己組織化エージェントの行動によって強制される潜在的な緊急影響を予測する唯一の方法であり、本稿ではトークン供給と評価の持続可能性の例を示し、トークンエンジニアがデータ分析を通じてデータ駆動型知識ベースの維持方法を作成する必要があることを示しています。
全体として、定量的モデリングと予測はWeb3プロジェクトの成功に不可欠です。暗号業界が次のWeb3サイクルで十分に成熟するかどうかは不明ですが、幸いなことに、トークン開発者コミュニティ、プラットフォーム、ツール、企業が成長しており、これは本稿で概説された事実に対する認識が高まっていることを示しています。これは、主観的な直感から、エコシステムパラメータを設定するために確定的、理性的、定量的分析を使用することへの移行を望むWeb3企業に一定のプレッシャーを与えています。
















